立即注册找回密码

QQ登录

只需一步,快速开始

微信登录

微信扫一扫,快速登录

搜索
小桔灯网 门户 资讯中心 企业动态 查看内容

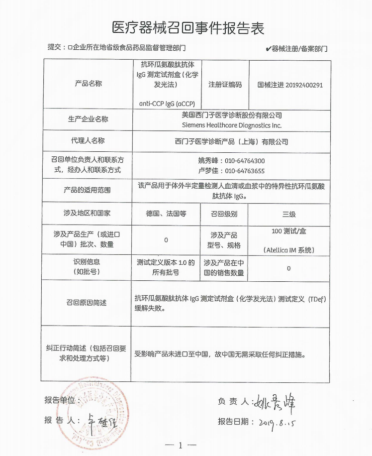
西门子对抗环瓜氨酸肽抗体IgG测定试剂盒(化学发光法)anti-CCP IgG(aCCP)主动召回

2019-8-28 09:28| 编辑: 面气灵| 查看: 2713| 评论: 0|来源: 国家药监局

摘要: 西门子医学诊断产品(上海)有限公司报告,由于涉及产品可能存在测试定义缓解失败的问题,生产商Siemens Healthcare Diagnostics Inc.对抗环瓜氨酸肽抗体IgG测定试剂盒(化学发光法)anti-CCP IgG(aCCP)(注册证号 ...

西门子医学诊断产品(上海)有限公司报告,由于涉及产品可能存在测试定义缓解失败的问题,生产商Siemens Healthcare Diagnostics Inc.对抗环瓜氨酸肽抗体IgG测定试剂盒(化学发光法)anti-CCP IgG(aCCP)(注册证号:国械注进20192400291)主动召回。召回级别为三级。涉及产品的型号、规格及批次等详细信息见《医疗器械召回事件报告表》。

  附件:医疗器械召回事件报告表

2019年8月27日


声明:
1、凡本网注明“来源:小桔灯网”的所有作品,均为本网合法拥有版权或有权使用的作品,转载需联系授权。
2、凡本网注明“来源:XXX(非小桔灯网)”的作品,均转载自其它媒体,转载目的在于传递更多信息,并不代表本网赞同其观点和对其真实性负责。其版权归原作者所有,如有侵权请联系删除。
3、所有再转载者需自行获得原作者授权并注明来源。

最新评论

关闭

官方推荐 上一条 /3 下一条

客服中心 搜索 洽谈合作
返回顶部