立即注册找回密码

QQ登录

只需一步,快速开始

微信登录

微信扫一扫,快速登录

搜索
小桔灯网 门户 资讯中心 遗传缺陷 查看内容

PLOS ONE:无创产前检测又升级,新算法更便利、成本更低

2019-8-19 11:01| 编辑: 面气灵| 查看: 3979| 评论: 0|来源: 生物探索丨作者: 杜姝

摘要: 无创DNA产前检测,英文全称Non-invasive Prenatal Testing,简称NIPT,是一种在新生儿出生前检测其是否存在染色体异常的检验方法。这种检测方式,无需羊水穿刺(在超音波导引之下,将一根细长针穿过孕妇的肚皮,子宫 ...
无创DNA产前检测英文全称Non-invasive Prenatal Testing简称NIPT,是一种在新生儿出生前检测其是否存在染色体异常的检验方法。这种检测方式,无需羊水穿刺(在超音波导引之下,将一根细长针穿过孕妇的肚皮,子宫壁,进入羊水腔,抽取一些羊水的过程叫作“羊水穿刺”),只需采集孕妇外周血便能够进行筛查,从而避免了产妇感染和流产的风险。



为什么仅仅通过孕妇外周血就能了解胎儿的遗传突变呢?1997年,香港中文大学教授卢煜明首次发现,在怀孕期间,母亲的血液中含有胎儿游离的DNA(cfDNA),对这些DNA片段进行测序,竟然可以结合生物信息分析得计算胎儿患染色体非整倍体的风险,从而不仅能够检测到胎儿是否患有三大染色体疾病(21三体综合征——唐氏综合征、13三体综合征——帕陶氏综合征、18三体综合征——爱德华氏综合征),还可发现其他染色体非整倍体及染色体缺失/重复。

唐氏综合征(21三体综合征) 图片来源:美国国家人类基因研究所

上面也说到了,这些被检测的DNA是一些游离片段,其大小约100多bp。想象一下,人的基因组大概是3000000000bp以上,这片段是不是少到可怜呢?是的,在NIPT的初始年代,很难实现稳定地对胎儿基因进行测序。但随着高通量测序技术(NGS)应运而生,NIPT技术也逐渐走向成熟,也在产前检测市场占据重要位置。


基于两种测序方法的临床应用

目前,NIPT 技术在临床上的应用,主要基于两种基本测序方法来分析cfDNA:随机测序(全基因组测序,WGS)和靶向测序(仅对特定染色体的cfDNA进行测序)。目前基于NIPT分析的大多数计算方法都可适用于低覆盖率的全基因组测序(WGS),而不适用于高覆盖度的靶向等位基因计数的测序。


胎儿染色体非整倍体产前筛查中母体血浆DNA测序的两种主要方法
图片来源:参考资料:[2]

为了破解这一难题,提高产前检测的精准性,来自赫尔辛基大学、塔尔图大学和爱沙尼亚健康技术能力中心(CCHT)的研究人员们开发了一项基于高覆盖率序列的NIPT新型计算框架,该算法可从高覆盖度的靶向测序数据中检测胎儿三体性和三体染色体的亲本起源。相关内容已发表在《PLOS ONE》杂志上。


图片来源:参考资料[1]


靶向测序再出发


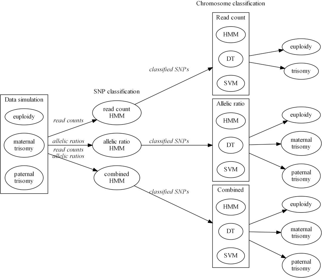
计算框架包括三个步骤 图片来源:参考资料[1]

该研究的主要作者、高级研究员Priit Palta博士表示,计算框架包括三个步骤:(1)模拟怀孕的cfDNA样本与胎儿的整倍性,母系或父系遗传的三体性; (2)使用基于隐马尔可夫模型(HMM)的读数(RC),等位基因比率(AR)和组合(RCAR)模型对样本进行基因分类; (3)使用HMM模式,决策树(DT)或支持向量机(SVM)对基因座分类结果进行染色体分类。所使用的模型是由模拟数据集开发的,涵盖各种染色体数量的生物学相关情景,如父母来源的额外染色体、胎儿DNA分数和测序阅读深度。

研究结果发现,基于读数计数的HMM在检测胎儿整倍性和模拟数据集三体性方面达到了0.89的最佳总体分类准确度。此外,通过在HMM分类结果上使用DT和SVM,可以将最终的三体分类准确度分别提高到0.98和0.99。

让人惊讶地是,即使胎儿分数低至2%,基于读数和基于等位基因比率的模型也可以实现检测胎儿三体性的高准确度(高达0.98)。这意味着,这一新型算法框架可以在更高覆盖率的测序数据中实现更准确的检测,可以显着改善了三体性检测的精准性。特别是,在临界情况下(例如,非常低的胎儿分数)甚至在怀孕10周之前执行NIPT也同样合适。


Kaarel Krjutškov博士 图片来源:CCHT

CCHT的NIPT服务和研发实验室负责人Kaarel Krjutškov博士指出,NIPT是备受好评的精准医学的完美范例,该医学已经在临床实践中使用。他进一步说道:对cfDNA测序是NIPT测定的核心技术。测序本身是分析DNA链含量和数量的极其有效的方法。现在,应用这种新颖的计算方法,我们可以开发更便宜的靶向测定,以便从研究样本的测序数据中读出更多信息,增加cfDNA测序的有效性,并在不久的将来提高与妊娠相关的医疗保健质量。”

End

参考资料:

[1] Computational framework for targeted high-coverage sequencing based NIPT

[2] 妊娠期间循环无细胞DNA测序

[3] TAC-seq: targeted DNA and RNA sequencing for precise biomarker molecule counting

[4] Advanced data analysis enhances precision medicine application in clinics

声明:
1、凡本网注明“来源:小桔灯网”的所有作品,均为本网合法拥有版权或有权使用的作品,转载需联系授权。
2、凡本网注明“来源:XXX(非小桔灯网)”的作品,均转载自其它媒体,转载目的在于传递更多信息,并不代表本网赞同其观点和对其真实性负责。其版权归原作者所有,如有侵权请联系删除。
3、所有再转载者需自行获得原作者授权并注明来源。

最新评论

关闭

官方推荐 上一条 /3 下一条

客服中心 搜索 洽谈合作
返回顶部