立即注册找回密码

QQ登录

只需一步,快速开始

微信登录

微信扫一扫,快速登录

搜索
小桔灯网 门户 资讯中心 企业动态 查看内容

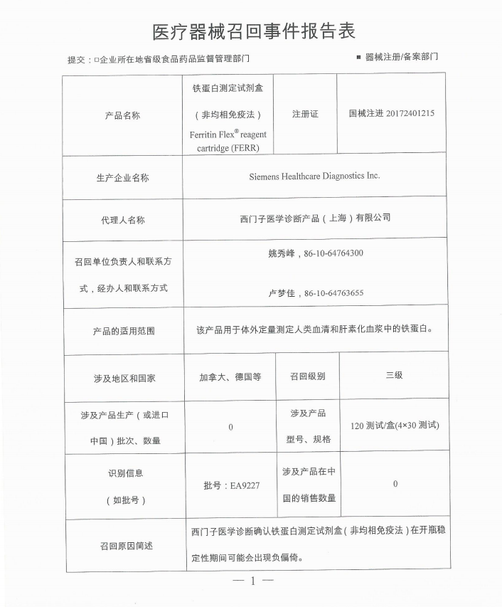
西门子召回铁蛋白测定试剂盒(非均相免疫法)

2019-8-7 13:23| 编辑: 面气灵| 查看: 3725| 评论: 0|来源: 国家药品监督管理局

摘要: 西门子医学诊断产品(上海)有限公司报告,由于涉及产品存在,生产商Siemens Healthcare Diagnostics Inc.对铁蛋白测定试剂盒(非均相免疫法)Ferritin Flex? reagent cartridge (FERR)(国械注进20172401215)主动 ...
西门子医学诊断产品(上海)有限公司报告,由于涉及产品存在,生产商Siemens Healthcare Diagnostics Inc.对铁蛋白测定试剂盒(非均相免疫法)Ferritin Flex? reagent cartridge (FERR)(国械注进20172401215)主动召回。召回级别为三级。涉及产品的型号、规格及批次等详细信息见《医疗器械召回事件报告表》。

声明:
1、凡本网注明“来源:小桔灯网”的所有作品,均为本网合法拥有版权或有权使用的作品,转载需联系授权。
2、凡本网注明“来源:XXX(非小桔灯网)”的作品,均转载自其它媒体,转载目的在于传递更多信息,并不代表本网赞同其观点和对其真实性负责。其版权归原作者所有,如有侵权请联系删除。
3、所有再转载者需自行获得原作者授权并注明来源。

最新评论

关闭

官方推荐 上一条 /3 下一条

客服中心 搜索 洽谈合作
返回顶部