立即注册找回密码

QQ登录

只需一步,快速开始

微信登录

微信扫一扫,快速登录

搜索
小桔灯网 门户 资讯中心 精准医疗 查看内容

肿瘤精准医学丨NGS已经成为肿瘤精准靶向治疗和免疫治疗的核心发展及应用技术!

2019-8-1 10:15| 编辑: 面气灵| 查看: 3198| 评论: 0|来源: 基因Talks

摘要: 工作比较早的小伙伴,对“精准医学”一词都比较熟悉,因为2015年初,美国总统奥巴马启动了“精准医学”计划。与此同时,国家政策回暖,2015年底,中国也启动了“精准医学”计划,并将其列入十三五计划。精准医学(Pr ...



工作比较早的小伙伴,对“精准医学一词都比较熟悉,因为2015年初,美国总统奥巴马启动了“精准医学”计划。与此同时,国家政策回暖,2015年底,中国也启动了“精准医学”计划,并将其列入十三五计划。

精准医学(Precision Medicine)是一个新的术语,它主要是用来取代个体化医学(Personalized Medicine)精准医学与个体化医学有很多重叠之处,但是,精准医学主要指依据患者的基因组信息,调整现有的治疗方案,使其最适用于患者,而不会去创造新的治疗方法个体化医学往往被误解为依据患者的基因组信息创造新的治疗方法创造和开发新的治疗方法是一个耗时的过程,而且不太可能很快完成,并使已经身患癌症的患者受益)。因此,2011年,负责美国科学、技术、工程和数学(STEM)管理的美国国家研究理事会(NRC)建议用“精准医学”取代“个体化医学”。1



精准医学提出之初,肿瘤疾病被明确作为其短期影响的目标之一,肿瘤是精准医学现在乃至以后的发力点。也是目前基因检测的风口

太长不想读版:精准医学背景下,NGS已经发展成为肿瘤精准靶向治疗和免疫治疗的核心技术。

提到肿瘤精准医学,我们不得不说肿瘤基因检测,因为肿瘤基因检测是肿瘤精准医学的基础。通过对肿瘤患者的基因突变情况进行分析,可以为每个肿瘤患者量身定制治疗方案,进而达到疗效最大化,损害最小化,资源最优化的目的。


▲ 肿瘤传统治疗与肿瘤精准治疗的对比。肿瘤传统治疗包括手术、化疗和放疗,所有肿瘤患者均可单独或联合接受这些治疗。然而,在肿瘤精准医学中,肿瘤治疗路径是基于肿瘤患者NGS检测结果进而选择合适的(靶向/免疫)治疗方案。


NGS(二代测序又称大规模平行测序,能够同时对上百万甚至数十亿个DNA分子进行测序,实现了大规模、高通量测序的目标,是继 Sanger测序(一代测序) 之后的革命性进步。近年来,NGS技术发展应用迅速,尤其在肿瘤基因检测中。


▲ NGS vs Sanger 方法

2017年,在美国来自商业公司与学术机构的医学 NGS 服务(FMI&MSK)得到 FDA 的认可,提示 NGS 已正式进入临床实践应用,同时对 NGS 各种医学服务的审批进度也在加快。2018-2019年,在中国来自燃石、诺禾、世和、艾德的五款肿瘤 NGS 产品相继得到 NMPA 的认可,提示 NGS 已正式进入我国的临床应用阶段


▲ 目前,FDA批准在肿瘤学领域的伴随诊断技术:IHC,ISH(FISH/CISH),RT-PCR 及 NGS,除了IHC方法外,其他三种都是基因检测技术。在这三种基因检测技术中,NGS已经发展成为肿瘤精准靶向治疗和免疫治疗的核心技术。


在2017年,美国国家癌症研究所(NCI)发起了一个国家癌症精准医学调查,调查结果最终于2018年发表在《JCO Precision OncologyIF: 26.303),结果发现:在美国,75.6%的肿瘤医生都在用 NGS 基因检测技术指导肿瘤治疗!点击图片查看


▲ 美国75.6%的肿瘤医生使用NGS技术指导肿瘤治疗



肿瘤是一种疾病,其特征是不受控制的细胞生长导至肿瘤的形成。正常细胞由于基因突变和表观遗传修饰而癌变。2,3 不同的肿瘤患者有不同的基因突变和表观遗传修饰情况,从而增加了肿瘤的复杂性和异质性。肿瘤的异质性在疾病的发展过程中不断增加,使得肿瘤的治疗特别具有挑战性。

传统的肿瘤治疗方法通常是通过肿瘤的形态学和组织学诊断,然后根据肿瘤的位置和类型确定治疗方案(化疗单药/联合、手术或放疗)。这种治疗方法没有根据具体情况进行优化,因此,虽然有些患者对治疗有反应,但其他一些患者仍然没有反应(比如侵袭性肿瘤)。

NGS技术和生物信息学的发展“破译了”大量的肿瘤基因组数据,这也促进了靶向治疗和免疫治疗的发展,特别是对传统治疗方案无反应的侵袭性肿瘤患者。2018年《Nature medicine》(IF=30.641)的一项研究表明,在一个转移性乳腺癌患者对几种化疗没有反应且预期寿命仅有几个月的情况下,通过NGS技术发现体细胞突变,并进行免疫治疗,进而使肿瘤完全消失。5


N G S
已经成为
肿瘤精准靶向治疗和免疫治疗发展及应用的核心

① 靶向治疗:通过NGS检测的肿瘤基因组信息,判断肿瘤关键基因(药物靶点)突变情况,(确定可能对靶向治疗有反应的患者)进而使用靶向药物直接攻击肿瘤或研发新的靶向药物。

从不同肿瘤中获得的NGS突变图谱致使了肿瘤靶向治疗的出现,这包括识别信号通路中的突变,并用现有或新开发的药物阻断它们。

检测出的突变如果对肿瘤维持至关重要,则被归类为可用药的驱动突变;如果在肿瘤维持方面没有明确的作用,则被归类为不可用药的乘客突变。这种靶向治疗方法导至了伊马替尼的开发,这是一种具有本构性活性的BCR-ABL激酶的抑制剂,用于治疗白血病。

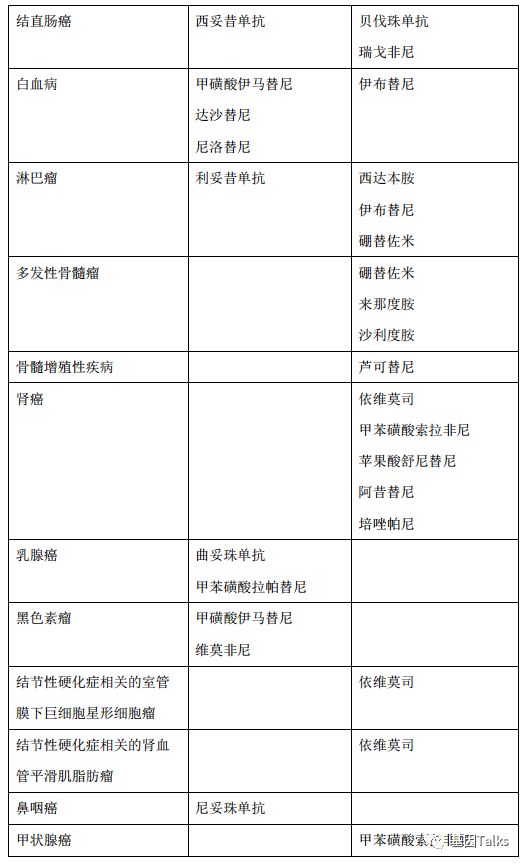
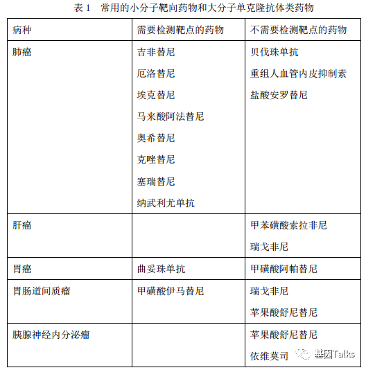
目前,靶向治疗药物包括小分子靶向药物和大分子单克隆抗体类药物两大类。对于有明确靶点的药物,必须经基因检测后才可以使用(没有明确靶点的,可以不用基因检测),检测方法最好为NGS(NGS有明显的通量优势及发现未知基因变异的优势)。


▲ 常用的小分子靶向药物和大分子单克隆抗体类药物


② 免疫治疗:通过NGS检测的肿瘤基因组信息,(确定可能对免疫治疗有反应的患者)使用免疫药物诱导机体免疫系统进而攻击和治疗肿瘤或开发更有效的免疫检查点抑制剂或CAR-T或肿瘤疫苗。

在正常生理条件下,免疫系统可识别并清除变异细胞。然而,当肿瘤细胞通过创造一个免疫抑制环境来逃避免疫系统时,肿瘤就发生了。因此,最近的研究重点已经从靶向治疗转向免疫治疗,希望能用于治疗更多的肿瘤患者,因为免疫逃逸对所有肿瘤来说都是常见的,恢复免疫系统可以帮助摧毁肿瘤。

免疫疗法并不是对所有肿瘤类型都同样有效,而且患者之间的疗效也不尽相同。6 可能的原因是T细胞和肿瘤细胞的异质性,以及它们在肿瘤微环境中的复杂相互作用。免疫基因组学是一个相对较新的肿瘤研究领域,利用NGS获得肿瘤和免疫细胞的基因组图谱,可以帮助定制针对肿瘤特定特征的治疗方案,并增加成功的可能性。7


免疫检查点抑制剂:利用NGS技术可以评估免疫检查点抑制剂的生物标志物变化情况,比如 TMB,MSI 及 PD-L1扩增 及其他疗效、耐药及超进展相关基因变异情况。


▲ NGS方法预测免疫检查点抑制剂治疗反应

同时,可以利用NGS技术对T细胞和肿瘤细胞进行 WGS,WES 和 RNA-seq 的检测分析,有利于开发有效的免疫检查点抑制剂。


▲ 基于检查点抑制剂的免疫治疗,NGS和免疫基因组学。肿瘤细胞在细胞表面表达PD-L1抗原,通过与T细胞上的PD-1受体结合来逃避免疫反应。检查点抑制剂是单克隆抗体,可与T细胞上的PD-1(见图)或癌细胞上的PD-L1(图片未展示)结合,以消除免疫反应的这种封锁。因此,重新激活的T细胞通过凋亡或程序性细胞死亡攻击和清除肿瘤细胞并治愈病人。利用NGS技术对T细胞和肿瘤细胞进行 WGS,WES 和 RNA-seq 的检测分析,有利于开发有效的免疫检查点抑制剂。


肿瘤疫苗及过继细胞治疗:在肿瘤免疫治疗疫苗中,免疫系统被刺激在体内或有机活体内产生抗体,而在过继性T细胞治疗(ATCT)中,T细胞从体内分离出来,在体外扩增并受到刺激,然后再注入患者体内。通过嵌合抗原受体对T细胞进行基因修饰(CAR-T细胞),可以提高T细胞的免疫应答。利用NGS技术对T细胞和肿瘤细胞进行 WGS、WES 和 RNA-seq 的检测分析,有助于改进CAR-T细胞的设计和新抗原的选择。


▲ 肿瘤疫苗,CAR-T细胞免疫治疗,NGS和免疫基因组学。肿瘤细胞分泌和表达在细胞表面的新抗原,逃避T细胞的识别。患者来源的T细胞可以在体外生长,并使用这些新抗原进行治疗,以刺激强大的T细胞反应(疫苗免疫疗法。为了进一步增强T细胞识别肿瘤的能力,CAR编码DNA被引入T细胞(CAR-T细胞疗法。因此,一旦T细胞增强,它们就会被转移回病人体内,在那里,它们现在能够识别肿瘤抗原,从而提高诱导肿瘤细胞死亡和清除的有效性。利用NGS技术对T细胞和肿瘤细胞进行 WGS、WES 和 RNA-seq 的检测分析,有助于改进CAR-T细胞的设计和新抗原的选择。


NGS技术及生信的进步有望提高对新抗原的识别,并提高用于肿瘤疫苗的效果。单细胞基因组学将特别有助于揭示肿瘤基因表达、突变及同一肿瘤内的新型免疫细胞异质性,从而可用于开发针对肿瘤内不同克隆群体的肿瘤疫苗。


综上所述,NGS技术(WGS、WES、RNA-seq、ChIP-seq、NGS panel等已经成为肿瘤精准靶向治疗和免疫治疗的核心发展及应用技术,可以更好地帮助我们了解 肿瘤、肿瘤微环境 和 T细胞等,进而为肿瘤患者提供个性化的治疗方案或为药厂提供个性化的药物开发。



参考文献:
1.Council NR. Toward Precision Medicine: Building a Knowledge Network for Biomedical Research and a New Taxonomy of Disease. Washington, DC: The National Academies Press; 2011.
2.Bailey Matthew H,Tokheim Collin,Porta-Pardo Eduard et al. Comprehensive Characterization of Cancer Driver Genes and Mutations.[J] .Cell, 2018, 174: 1034-1035.
3. Baylin SB, Jones PA. Epigenetic determinants of cancer. Cold Spring Harb Perspect Biol 2016;8: pii: a019505.
4.Urruticoechea A, Alemany R, Balart J, et al. Recent advances in cancer therapy: An overview. Curr Pharm Des 2010;16:3.
5.Zacharakis N, Chinnasamy H, Black M, et al. Immune recognition of somatic mutations leading to complete durable regression in metastatic breast cancer. Nat Med 2018;24:724.
6.Ventola CL. Cancer Immunotherapy, Part 3: Challenges and Future Trends. P T 2017;42:514.
7.Liu XS, Mardis ER. Applications of immunogenomics to cancer. Cell 2017;168:600.
8. 新型抗肿瘤药物临床应用指导原则(2018 年版)
声明:
1、凡本网注明“来源:小桔灯网”的所有作品,均为本网合法拥有版权或有权使用的作品,转载需联系授权。
2、凡本网注明“来源:XXX(非小桔灯网)”的作品,均转载自其它媒体,转载目的在于传递更多信息,并不代表本网赞同其观点和对其真实性负责。其版权归原作者所有,如有侵权请联系删除。
3、所有再转载者需自行获得原作者授权并注明来源。

最新评论

关闭

官方推荐 上一条 /3 下一条

客服中心 搜索 洽谈合作
返回顶部