立即注册找回密码

QQ登录

只需一步,快速开始

微信登录

微信扫一扫,快速登录

搜索
小桔灯网 门户 资讯中心 精准医疗 查看内容

基因检测消费升级,“生命数字化”进程加速

2019-6-5 09:45| 编辑: 面气灵| 查看: 2953| 评论: 0|来源: 火石创造丨作者:周俊

摘要: 个人全基因组测序利用高通量测序技术对人类不同个体或群体进行全基因测序并进行生物信息分析,海量数据将被用于评估个人健康和疾病,被认为是精准医学的第一步。随着基因检测成本呈现超摩尔定律下降的趋势,解决了很 ...



个人全基因组测序利用高通量测序技术对人类不同个体或群体进行全基因测序并进行生物信息分析,海量数据将被用于评估个人健康和疾病,被认为是精准医学的第一步。随着基因检测成本呈现超摩尔定律下降的趋势,解决了很多难以实现的科学问题,个人全基因组测序更是有望进入百元美金时代。


一、基因检测概述


基因检测通常应用场景划分为医疗领域与非医疗领域。医疗领域的应用即面向医学基础研究、药物基因组学、新药研发和肿瘤筛查等医疗应用,可有效识别基因相关疾病。非医疗领域的应用包括生物多样性保护、食品与药材的同源鉴定和司法鉴定等应用(见图1)。


图1  基因检测主流应用场景


二、全球基因检测市场前景良好


2012年全球基因市场规模为 35 亿美元,2018年大幅增长至117亿美元,年均复合增长率为29%。预计到2020年全球基因检测市值将达200亿美元,见图2巨大的市场前景催生了越来越多的健康管理公司和机构加入到基因检测服务行业的队伍中。


图2  2012—2020年全球基因市场规模

数据来源:火石创造根据公开资料整理


从医疗级市场走出来的消费级基因检测(DTC)服务,其服务主要面向大众消费者,例如儿童天赋基因检测,营养代谢,酒精和尼古丁等代谢能力检测,疾病风险及用药风险检测,甚至身体肥胖风险、肌肤特质等基因检测。


有研究表明,2012 年全美参与消费级基因检测并拥有自身数据的个人用户总量为30万,2017 年全美参与消费级基因检测并拥有自身数据的个人用户总量突破1200 万;5 年内,美国消费级基因检测服务人口渗透率从0.1% 增长至3.75%。另有研究结果显示,未来五年中国消费级基因检测市场将迎来指数型高速增长期,预计2022年消费者规模将超5000万。个人基因检测总体发展迅速,传统基因检测公司纷纷入场布局。


图3  个人基因检测发展概况


三、国内消费级基因检测行业发展现状


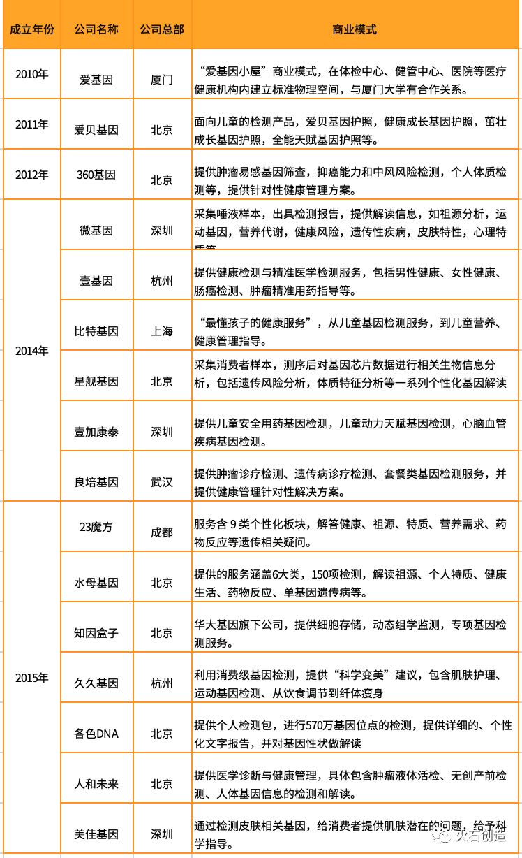
2014年以来,国内消费级基因检测行业初步发展,尤其是DTC基因检测创业企业发展迅速。但目前行业发展仍处于早期阶段,行业总体用户量近100万,消费者对基因检测的知识和产品的认知程度较低,消费级基因检测行业发展潜力巨大。国内部分消费级基因检测公司及其商业模式见表1。

 

表1  国内部分消费级基因检测公司及商业模式

资料来源:根据公开信息整理


四、美国FDA对部分DTC检测的监管路径


目前,用于非医学目的、普通的健康或者是低风险医学目的的DTC检测在上市前无需经过FDA的审批;有中高度风险医学目的,可能对医疗健康造成重大影响的DTC检测需要接受FDA的审查。


1. FDA积极优化DTC检测监管


FDA评审中主要考虑以下三方面:(1)分析有效性,即所宣称的检测是否准确和可靠;(2)临床有效性,即这项检测是否可以有效的对某项健康状况作出预测;(3)描述,公司应该如何介绍这项检测及其原理。确保检测的分析有效性、临床有效性,让消费者可以在没有专业人员协助时正确的使用这类检测。


2. 美国FDA对部分DTC检测的监管路径


(1)遗传健康风险(GHR)检测 (21 CFR 866.5950)


该检测可提供某疾病或症状遗传风险信息,为医疗健康专业人员提供参考信息,但并不能全面判断疾病或症状的整体风险,因为发病危险因素普遍较多,包括遗传、环境和生活方式等,用户可根据CHR检测结果,有针对性的改善生活方式,降低发病风险。


提供DTC GHR检测的公司需要在产品上市前获得FDA的许可。在满足此类检测的监管要求且不用于更高风险的检测的情况下,公司在其获得首款产品的许可后提供新的DTC GHR检测时,可以获得FDA的上市前审查豁免。


(2)癌症风险检测  (CFR 21 866.6090)


该检测用于提供罹患某种癌症的风险。用户可根据检测结果决定是否开始跟医生交流癌症问题,以及是否考虑采取预防性措施,降低患癌发病风险。医方会跟消费者讨论家族史及其他影响癌症发病的危险因素。此类检测风险较高,需要获得FDA的上市前审查和许可。


五、小结


随着消费升级,越来越多的消费者有意识且有能力购买个人基因检测类服务,而提供服务的企业在商业模式上的迭代更新显得尤为重要。提供更便捷的检测服务,提高数据质量,降低单例检测费用,提高报告的易读性和友好性,增加手机应用查看报告和社群分享功能,持续提供报告解读与行为改善跟进。如何连接消费级基因检测、大规模基因队列研究、药企与保险公司也成为新的商业模式热点。


在今年连续参加了Illumina、 Thermo Fisher等行业巨头的消费级基因检测行业峰会后,笔者深深地感受到该行业的从业者热情高涨,并将“如何助力用户数据化生命”作为使命,任重而道远。在市场尚未规范、技术存在缺陷的情况下,消费级基因检测的前景并不容乐观,行业从业者仍需要投入精力提高数据质量,明确对于临床的意义,结合基因检测的后续服务,探索并形成更好的商业模式。


END

声明:
1、凡本网注明“来源:小桔灯网”的所有作品,均为本网合法拥有版权或有权使用的作品,转载需联系授权。
2、凡本网注明“来源:XXX(非小桔灯网)”的作品,均转载自其它媒体,转载目的在于传递更多信息,并不代表本网赞同其观点和对其真实性负责。其版权归原作者所有,如有侵权请联系删除。
3、所有再转载者需自行获得原作者授权并注明来源。

最新评论

关闭

官方推荐 上一条 /3 下一条

客服中心 搜索 洽谈合作
返回顶部