立即注册找回密码

QQ登录

只需一步,快速开始

微信登录

微信扫一扫,快速登录

搜索
小桔灯网 门户 资讯中心 遗传缺陷 查看内容

国家卫健委主办的遗传咨询能力建设专委会成立(附43位专家名单)

2019-5-16 19:51| 编辑: 小桔灯网| 查看: 3688| 评论: 0|来源: 基因慧

摘要: 根据基因慧消息,2019年5月14日,由国家卫生健康委能力建设和继续教育中心主办的遗传咨询能力建设专家委员会在北京成立,旨在积极应对出生缺陷,推动建立权威、科学、规范的遗传咨询师国家职业标准。根据相关文件, ...


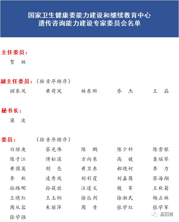
根据基因慧消息,2019年5月14日,由国家卫生健康委能力建设和继续教育中心主办的遗传咨询能力建设专家委员会在北京成立,旨在积极应对出生缺陷,推动建立权威、科学、规范的遗传咨询师国家职业标准。根据相关文件,国家卫生健康委能力建设和继续教育中心遗传咨询能力建设专家委员会名单如下。




图1:相关报道


据悉,遗传咨询师这一领域在国内仍是空白,专家委员会成员由24个省(区、市)科研院所的43名权威专家组成。根据工作安排,遗传咨询师国家职业标准开发计划于今年内完成。


业内专家认为,加强遗传咨询能力建设,是积极应对出生缺陷的重要举措,是调整完善生育政策的迫切需要,是推动健康中国战略的实践路径。适时启动实施遗传咨询能力建设工程,探索建立国家层面权威的、科学的、统一的、规范的遗传咨询师职业技能标准和岗位能力标准,加强遗传咨询专业化、职业化队伍建设,有利于不断促进我国遗传咨询事业改革发展,为群众提供更加公平可及、优质高效的出生缺陷综合防治服务,预防和减少出生缺陷,提高出生人口素质和儿童健康水平。



国家卫生健康委能力建设和继续教育中心遗传咨询能力建设专家委员会名单



图2:国家卫生健康委能力建设和继续教育中心遗传咨询能力建设专家委员会名单



参考资料:

1. http://www.gov.cn/xinwen/2019-05/14/content_5391548.htm

声明:
1、凡本网注明“来源:小桔灯网”的所有作品,均为本网合法拥有版权或有权使用的作品,转载需联系授权。
2、凡本网注明“来源:XXX(非小桔灯网)”的作品,均转载自其它媒体,转载目的在于传递更多信息,并不代表本网赞同其观点和对其真实性负责。其版权归原作者所有,如有侵权请联系删除。
3、所有再转载者需自行获得原作者授权并注明来源。

最新评论

关闭

官方推荐 上一条 /3 下一条

客服中心 搜索 洽谈合作
返回顶部