立即注册找回密码

QQ登录

只需一步,快速开始

微信登录

微信扫一扫,快速登录

搜索
小桔灯网 门户 资讯中心 共识指南 查看内容

2019年版丨新生儿败血症诊断及治疗专家共识

2019-5-11 23:13| 编辑: 小桔灯网| 查看: 4252| 评论: 0|来源: 感控新青年

摘要: 作者丨中华医学会儿科学分会新生儿学组 中国医师协会新生儿科医师分会感染专业委员会来源丨中华儿科杂志, 2019,57(4) : 252-257.DOI丨 10.3760/cma.j.issn.0578-1310.2019.04.005新生儿败血症诊断及治疗专家共识(20 ...

作者丨中华医学会儿科学分会新生儿学组 中国医师协会新生儿科医师分会感染专业委员会 

来源丨中华儿科杂志, 2019,57(4) : 252-257. 

DOI丨 10.3760/cma.j.issn.0578-1310.2019.04.005



新生儿败血症诊断及治疗专家共识(2019年版)


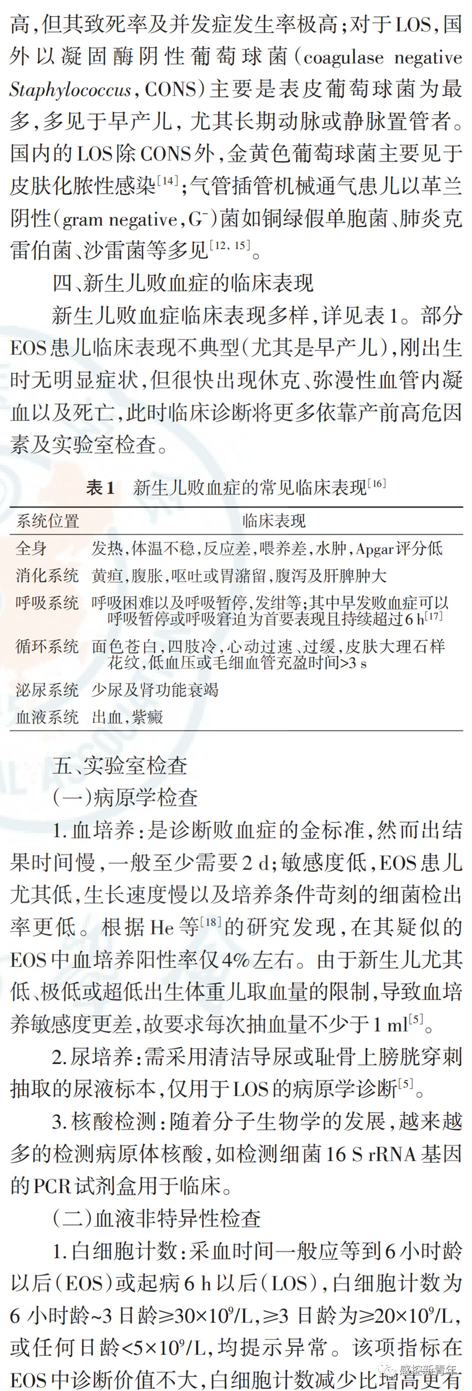
新生儿败血症仍然是威胁新生儿生命的重大疾病,其在存活新生儿中的发病率为4.5‰~9.7‰。1986年及2003年中华医学会儿科学分会新生儿学组分别制定"新生儿败血症诊断标准初步方案""新生儿败血症诊疗方案"。近年来,病原谱发生变化,如B族链球菌(group B streptococcus,GBS)在早发败血症(early-onset sepsis,EOS)中检出有增高趋势;国内外专家对非特异性检查在新生儿败血症中指导价值的认识有所改变;在抗菌药物使用的观念、时机上也发生了变化。因此,中华医学会儿科学分会新生儿学组及中国医师协会新生儿科医师分会感染专业委员会于2016年5月成立共识制定工作组,历经3年,全面检索并评价相关文献,并经过多轮专家函审及会议讨论,结合我国实际国情制定"新生儿败血症诊断及治疗专家共识(2019版)"。本共识旨在进一步规范新生儿败血症的诊断及治疗,帮助新生儿科医生严格掌握抗菌药物使用及停用指征。


声明:
1、凡本网注明“来源:小桔灯网”的所有作品,均为本网合法拥有版权或有权使用的作品,转载需联系授权。
2、凡本网注明“来源:XXX(非小桔灯网)”的作品,均转载自其它媒体,转载目的在于传递更多信息,并不代表本网赞同其观点和对其真实性负责。其版权归原作者所有,如有侵权请联系删除。
3、所有再转载者需自行获得原作者授权并注明来源。

最新评论

关闭

官方推荐 上一条 /3 下一条

客服中心 搜索 洽谈合作
返回顶部