立即注册找回密码

QQ登录

只需一步,快速开始

微信登录

微信扫一扫,快速登录

搜索
小桔灯网 门户 资讯中心 医界动态 查看内容

卫健委明确:二级以上医院全部设置这一科室!设备配置成重点!(附清单)

2019-4-24 00:17| 编辑: 小桔灯网| 查看: 3696| 评论: 0|来源: 医疗器械经销商联盟

摘要: 二级以上医院,100%新增设置这一科室!这些医疗设备需求将大量增加!近日,河北省卫生健康工作会议在石家庄召开,研究部署2019年和今后一个时期全省卫生健康工作。其中明确提出加快发展为老服务专业医疗机构,二级以 ...


二级以上医院,100%新增设置这一科室!这些医疗设备需求将大量增加!


近日,河北省卫生健康工作会议在石家庄召开,研究部署2019年和今后一个时期全省卫生健康工作。其中明确提出加快发展为老服务专业医疗机构,二级以上综合医院全部都要开设老年病科!并且鼓励有条件的医疗机构设立养老机构或开设养老床位,依法依规开展养老服务。


河北省并不是开年首个提出全省二级以上医院都必须建立老年科的省份。早在今年1月份,甘肃省卫健委、民政厅在兰州召开全省医养结合工作推进会,会议上明确,甘肃省将确保到2020年,二级以上综合医院(含中医医院)全部建成老年病科!


也就是说到到明年底,甘肃全省100%二级以上公立综合医院都要设立老年病科!



早在2017年3月国务院印发的《“十三五”国家老龄事业发展和养老体系建设规划》中,就明确提出,到2020年35%以上的二级以上综合医院设立老年病科。


今年年初,国家国家卫健委老龄健康司副司长蔡菲在中日养老服务业合作论坛上再次明确,要建立完善综合连续的整合型老年健康服务体系,在二级以上综合医院设立老年病科。以老年健康需求为导向,加强老年病医院、康复医院、护理院、安宁疗护等接续性机构建设。


而开年以来,多个省份就明确提出要在二级以上医院全部建立老年科,可见从今年起,二级以上老年科的建设将在全国范围内遍地开花!


老龄人口高达2.55亿,二级以上医院老年病科将大量增加


据十三五老龄规划显示,预计到2020年,全国60岁以上老年人口将增加到2.55亿人左右,占总人口比重提升到17.8%左右;高龄老年人将增加到2900万人左右。老年抚养比将提高到28%左右;用于老年人的社会保障支出将持续增长。


中国老龄人口健康问题多,其中慢性病患病率高,是影响老年人群健康的主要问题。心脑血管疾病、恶性肿瘤、呼吸系统疾病是我国老年人群死亡的前三位原因。


随着人口老龄化特点加剧,老年病人也越来越多,人们对于老年病科有巨大的需求!


国家政策出台后,各省市也明确二级以上要设置老年病科,从各省市的的十三五规划来看,诸多省市比国家要求的比例更高!


随着老龄化加剧,二级以上老年病科的设置会越来越多!


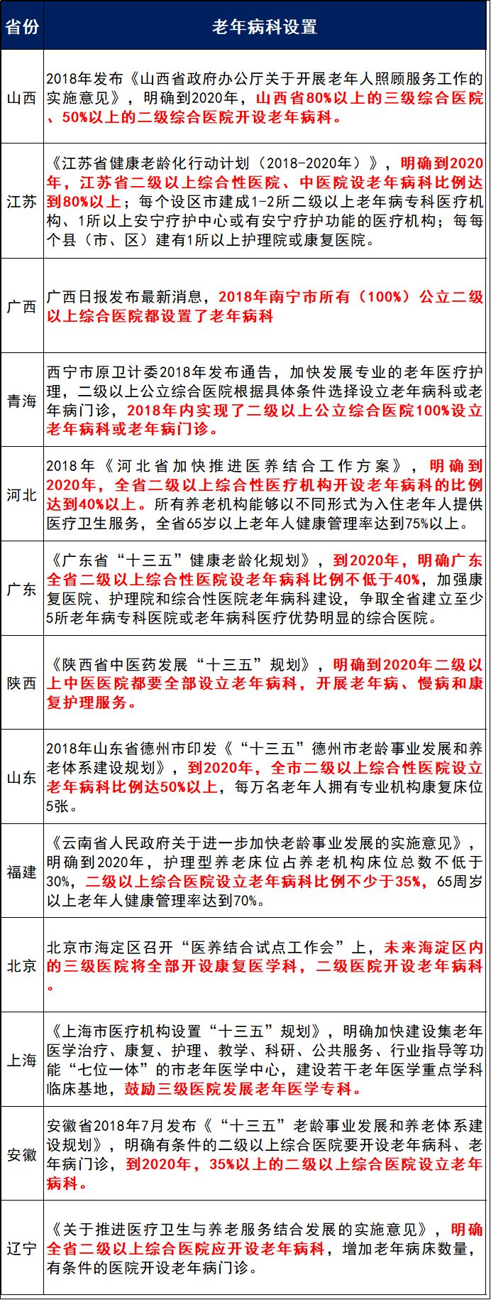
13省、直辖市老年病科设置情况



康复科、老年科建设带动相关医疗器械需求增加


老年病科之前,国家要求二级以上医院必须建立康复科,而这带动了全国康复医疗器械市场的快速增长。


按照全国有5500家医院需要建设或者完善康复科(2018年,中国有2433家三级医院,8056家二级医院,按照50%待建科室计算,一共是5500左右医院),单个医院平均投入400万元,康复器械的市场规模将扩张至200-300亿。


而随着全国范围内老年病科建设开始如火如荼的开展,全国政协委员、四川省卫健委主任何延政提出:建议每个市(州)和人口较大的县至少建立一家政府举办的老年病医院,引导符合条件的二级医院转为老年病医院;加强三级以上综合医院老年重点疾病专科建设。统筹各级财政涉老资金,参照国家对养老服务体系建设的投入模式,各级财政按每张老年病床位按一定标准进行建设补贴。


随着老龄化加剧,老年病科、老年医院建设将会大量增加!而相关医疗器械配置同样也会迎来扩容!


那么老年病科主要治疗哪些疾病,需要配置哪些医疗设备呢?



老年病科的主要治疗内容


一般60岁以上,称为老年,老年期所患的疾病或老年期多发的疾病,包括从青中年就可发生的疾病,到老年期更易发,如慢阻肺、高血压、糖尿病、动脉硬化、冠心病等,其次是在器官老化基础上发生的疾病,包括老年痴呆、骨质疏松、白内障等,还有因衰老使机体功能减退而发生的急性疾病,如老年人肺炎、急性泌尿道感染等感染性疾病。



那么哪些设备是老年病科需要配置的呢?


本清单可供参考:

声明:
1、凡本网注明“来源:小桔灯网”的所有作品,均为本网合法拥有版权或有权使用的作品,转载需联系授权。
2、凡本网注明“来源:XXX(非小桔灯网)”的作品,均转载自其它媒体,转载目的在于传递更多信息,并不代表本网赞同其观点和对其真实性负责。其版权归原作者所有,如有侵权请联系删除。
3、所有再转载者需自行获得原作者授权并注明来源。

最新评论

关闭

官方推荐 上一条 /3 下一条

客服中心 搜索 洽谈合作
返回顶部