立即注册找回密码

QQ登录

只需一步,快速开始

微信登录

微信扫一扫,快速登录

搜索
小桔灯网 门户 资讯中心 遗传缺陷 查看内容

多种基因测序平台联合解析人类基因组结构变异,有效提高检测效率

2019-4-21 16:27| 编辑: 小桔灯网| 查看: 3728| 评论: 0|来源: 测序中国

摘要: 在不同人类基因组之间,基因中的结构变异(SV)比任何其他形式的遗传变异都具有更大的多样性。迄今为止,利用短读长测序或者高通量测序技术都难以统一地鉴定和表征人类基因组中的SV,并且大多数SV的发现方法无法指明其 ...

在不同人类基因组之间,基因中的结构变异(SV)比任何其他形式的遗传变异都具有更大的多样性。迄今为止,利用短读长测序或者高通量测序技术都难以统一地鉴定和表征人类基因组中的SV,并且大多数SV的发现方法无法指明其单倍型背景。此外,与单核苷酸变异(SNV)相比,SV更有可能与全基因组范围的信息相关联,SV(>20 kb)在影响基因表达方面超过SNV约50倍。科学家认为,对于目前的测序技术和算法来说,SV仍然是神秘的,并可能是未解决孟德尔疾病致病变异的一个重要来源,也可能是复杂疾病遗传缺失的一个组成部分。

作为人类基因组结构变异联盟(HGSVC)研究的一部分,一个国际研究团队试图确定三个家庭中完整的结构变异信息。该团队整合了一套先进的基因技术,该方法能够在单核苷酸水平,以单倍型感知的方式对SV进行全面评估。研究结果显示,该检测方法在每个基因组中可平均发现818,054个indels(<50bp)和27,622个SV(≥50bp),比传统测序方法增加了3~7倍,其中包括传统检测方法遗漏的结构变异。此外,研究人员还确定了最佳的测序技术和算法组合,以最大限度地提高SV检测的灵敏度和特异性,用于未来的基因组研究。4月16日,相关研究成果发表在Nature Communicationsvolume

据悉,该国际研究团队由多个国家科研机构和基因测序企业的科学家组成,其中包括中国西安交通大学的郭立教授、叶凯教授,美国、英国、德国、加拿大等国家的科学家以及Illumina、Pacific Biosciences、Bionano Genomics、10X Genomics、DNA Link等基因测序公司的研究人员。该研究团队将短读长测序、长读长测序、链特异性测序和光学图谱方法结合,加上多种算法,对3组家庭(父母和孩子)进行了全面的SV检测分析,分别为汉族、波多黎各人和尼日利亚约鲁巴人。

研究人员首先使用不同文库类型的Illumina短读长测序以及Pacific Biosciences长读长测序和Bionano Genomics光学图谱技术,对三组家庭进行了223×的基因测序,并利用Oxford Nanopore的长读长测序数据来验证PacBio检测到的某些SV。同时,他们还使用10x Genomics的Chromium技术和Illumina的合成长读长测序技术以及WhatsHap、StrandPhaseR、LongRanger等Hi-C、Strand-seq工具和算法进行了基因远程定相(long-range phasing)和单倍型结构分析。

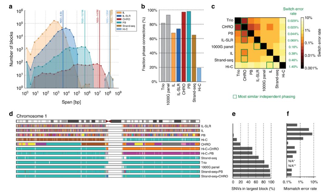
图:从不同数据源获得的SNV单倍型特征。Illumina (IL)、Illumina synthetic long reads (IL-SLR)、PacBio (PB)、Bionano Genomics (BNG)、10X Chromium (CHRO)。

最终,研究人员在每个基因组检测中平均到818,054个indels和27,622个结构变异,包括156个染色体倒置,最多可比传统测序方法发现的结构变异多7倍。表明结合不同的算法和数据类型可以最大化检测结构变异。同时,他们还发现58种染色体倒置,与复发性微缺失和微重复综合征有关的区域发生部分重叠因此,研究人员推测这些染色体倒置可能使基因产生致病性微缺失或微重复。

根据测序数据,研究团队还发现常用的短读长测序及相关算法会错过约83%的插入突变,尤其是在串联重复序列和反转录转座子插入量在50bp~2000bp之间的序列中

虽然该研究使用的方法和获得的结果相对标准,但研究人员也表示,在大多数情况下,使用这么多测序技术和算法是不切实际的。因此,研究团队评估了哪种技术和算法或其组合最适合indel和SV检测时,发现使用高覆盖率的Illumina测序以及研究中使用的大多数算法,可以检测到约52%的缺失结构变异和18%的插入结构变异。通过一系列的抽样分析来评估典型大规模研究的结果,研究团队发现依靠30X测序深度并使用算法的默认参数进行检测,覆盖范围低和使用默认参数将导至SV检测分别减少11%和23%。

值得注意的是,2017年,该研究曾发表在预印本网站BioRxiv上。经过近两年的完善,该研究最终成功发表在Nature CommunicationsvolumeSV对基因组和基因表达调控的影响,已经被认为是导至疾病发生的潜在原因。研究团队采用了多种先进的测序技术和方法,以单倍型感知的方式捕获单核苷酸水平的遗传变异,其研究结果被认为代表了迄今为止对人类基因组SV最全面的评估利用文中所提供的方法可以最大化发现SV。相信随着测序技术和分析算法的不断完善,会有越来越多的基因结构变异被发现,为疾病研究提供支持。

参考资料:

1.Multi-platform discovery of haplotype-resolved structural variation in human genomes

https://www.nature.com/articles/s41467-018-08148-z#Fig2

2.Consortium Catalogs Structural Variation in Human Genomes Using Combination of Tools

https://www.genomeweb.com/sequencing/consortium-catalogs-structural-variation-human-genomes-using-combination-tools#.XLlmXiJ742w

声明:
1、凡本网注明“来源:小桔灯网”的所有作品,均为本网合法拥有版权或有权使用的作品,转载需联系授权。
2、凡本网注明“来源:XXX(非小桔灯网)”的作品,均转载自其它媒体,转载目的在于传递更多信息,并不代表本网赞同其观点和对其真实性负责。其版权归原作者所有,如有侵权请联系删除。
3、所有再转载者需自行获得原作者授权并注明来源。

最新评论

关闭

官方推荐 上一条 /3 下一条

客服中心 搜索 洽谈合作
返回顶部