立即注册找回密码

QQ登录

只需一步,快速开始

微信登录

微信扫一扫,快速登录

搜索
小桔灯网 门户 资讯中心 营销杂谈 查看内容

再下一城,人类蛋白质图谱计划绘制健康人体组织图谱

2019-3-11 14:08| 编辑: 面气灵| 查看: 2714| 评论: 0|来源: 景杰学术/解读

摘要: 编者按:描述细胞中蛋白质表达和活性的调控因子是生物学中最基本的研究课题之一。随着蛋白质组和转录组分析技术的进步,人们开展了大规模的组学分析。人类蛋白质图谱(Human Protein Atlas,HPA)计划于2003年启动, ...


编者按:描述细胞中蛋白质表达和活性的调控因子是生物学中最基本的研究课题之一。随着蛋白质组和转录组分析技术的进步,人们开展了大规模的组学分析。人类蛋白质图谱Human Protein Atlas,HPA)计划于2003年启动,是由瑞典研究人员发起的大规模蛋白质研究项目,主要目的是绘制人体组织和细胞中表达基因编码的蛋白位置。


人类蛋白质图谱计划,来自HPA官方网站


2017年12月1日,项目发布了第18版的人类蛋白质图谱,图谱由三个子地图集组成,其中:组织图谱包含有关mRNA和蛋白质水平的人类基因表达谱的信息,显示蛋白质在人体所有主要组织和器官中的分布[1]细胞图谱提供对细胞内蛋白质空间分布的高分辨率见解,显示蛋白质在单细胞中的亚细胞定位[2]病理学图谱基于对来自8,000名患者的数据的17种主要癌症类型的分析,显示蛋白质水平对癌症患者生存的影响[3]


基于人类蛋白质组图谱的研究帮助科学家对人类多种疾病的发病机制进行剖析和研究,然而现阶段组学分析仍主要集中在单个(疾病)组织或单个组织的不同细胞类型上,而健康人体组织的相关研究尚未有报道。另外,目前已经从人类细胞和组织当中获得了广泛的mRNA表达图谱,用来估算蛋白丰度。然而越来越多的证据显示mRNA和蛋白质水平的相关性相当差,这可能与转录后以及翻译后调控有关。


为此,来自德国慕尼黑工业大学等多家合作单位的研究者分析了来自人类蛋白质图谱计划的29种主要的健康人体组织,绘制出人体蛋白质表达的全面基线图。这些数据有助于蛋白质的表达调控以及蛋白组学医学研究与运用。相关研究结果于2019年2月18日发表在国际知名期刊Molecular Systems Biology上。


 

研究人员对来自人类蛋白图谱计划的29种健康人体组织,进行了定量蛋白质组分析以及转录组测序,产生了18072个转录本和13640个蛋白质的丰度图谱,其中37个蛋白从未报道。生信分析还得到4个有意思的结果:1、某些基因(特别是睾丸中的)尽管有较高的mRNA表达,但却检测不到蛋白质;2、组织特异性表达的蛋白质非常少;3、组织内及组织间的mRNA和蛋白质数量之间存在很大差异;4、组织间蛋白质的表达通常比转录本更稳定。


研究速读


1. 29种健康人体组织的转录组和蛋白质组综合分析


研究人员首先通过label-free定量蛋白质组学(质谱策略)和RNA-seq分析了29份代表主要人体器官的健康组织标本(样本策略)。RNA-seq一共检测并定量到18072个蛋白编码基因;而质谱一共定量到13640个蛋白,平均覆盖了每个组织表达基因组的86 %。该研究还鉴定到37个从未报道过的蛋白质,而这些蛋白质均通过合成肽得到验证。这些“新”蛋白质的表达水平比中值低约10倍,这可能是它们以前被遗漏的原因。


图1 研究使用的29种健康人体组织图


分析结果显示共有13413个编码基因能够同时在转录水平和蛋白质水平上检测到,检测到的蛋白质几乎跨越了mRNA表达的整个范围(图2A)。然而有意思的是,尽管某些基因的mRNA水平较高,但却无法检测到蛋白质(这些mRNA中约有1 / 3存在于睾丸中,主要参与精子发生过程,而其他组织则无此比例。)


2. mRNA与蛋白质表达的组织特异性


总的说来,大部分基因在所有组织中表达(转录水平37%、蛋白质水平39%);部分基因在一种或多种组织中显示出高表达(转录水平43%、蛋白质水平53%);还有平均0.73%的转录本和0.65%的蛋白质表现出组织特异性。——两个显著的例外是大脑和睾丸,它们显示出更高百分比的组织特异性。


 图2、a、所有组织检测到的转录本(灰色)、蛋白质(蓝色)以及未检测到蛋白质的转录本(橙色);b、不同功能类别中转录本和蛋白质的相对分布和绝对数量


转录本和蛋白质组织表达分布的上述总体趋势也反映在基因的功能类别中(图2B)。例如,虽然疾病相关基因的表达遵循总体基因的表达分布规律,但通常药物靶点(特别是GPCRs)的表达受到组织的限制——因为只有组织特异性的蛋白质,才能成为更好的药物靶点。因此研究人员指出,人体蛋白质表达基线图对于药物的发现具有普遍价值,例如快速检查感兴趣的特定靶点的表达谱,以便更好地理解药物的不良临床效应和脱靶机制。


此外,研究人员还发现在蛋白质水平上存在一组核心的表达基因/蛋白质,而且各个组织的特征并非mRNAs/蛋白质表达的“有和无”,而是“高和低”。


3. mRNA与蛋白质表达相关性分析


RNA-Seq检测到的转录本的动态范围大约跨越四个数量级,质谱检测到的蛋白质的动态范围跨越八个数量级(图3A)。一般来说,表达的动态范围越宽,采样深度越低。蛋白质水平上更宽的动态范围意味着蛋白质水平除了受mRNA水平影响外,也同时受蛋白质的合成和稳定性的影响。


组织内mRNA和蛋白质表达的巨大差异可以通过对转录本和蛋白质的相对强度排序来观察到(图3B)。令人惊讶的是,在100个表达最高的mRNAs和蛋白质中,只有大约20 %是相同的(图3C)。即使扩大到5000个高丰度的mRNAs和蛋白质,重叠率也只增加到60 %左右。该结果反映了为何mRNA-蛋白质丰度通常只显示出适度的相关性。此外,许多蛋白质在人体组织中以大致相似的水平表达,导至组织间mRNA/蛋白质比率的相关性通常不是很强(图3D)


 图3 组织内和组织间的蛋白质和转录本表达水平分析


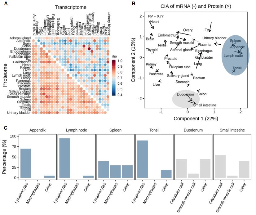
研究人员还发现组织间蛋白质组的相关性强于转录组(图4A)。共惯性分析(CIA)结果显示组织内的mRNA和蛋白质水平比组织间的相似性更高(图4B)。此外,CIA还根据生理功能、免疫系统和胃肠道组织的相似性,对组织进行了聚类。有趣的是,这种聚类似乎是由单个组织的细胞组分驱动的。例如,阑尾与脾脏、淋巴结和扁桃体分成一组,这四个组织均含有大量的淋巴细胞;而十二指肠和小肠分成一组,两者均包含很大比例的(肠)腺细胞(图4C)。以上内容说明,决定蛋白质定量表达的分子因素和机制必然是多种多样的。


 图4 蛋白质和转录本表达水平的相关性分析


最后,研究人员利用蛋白质组数据进行了基因组注释,也即蛋白质基因组学方面的研究。研究人员从几个层面评估了蛋白质基因组学的优点。作者表示,利用蛋白质组学识别蛋白质SAAVs或新的编码序列具有很大的可能性,也需要更多的研究,更好的计算方法以及严格的验证。总之,该研究能够为今后的基因或蛋白质表达调控研究以及生物标志物的特异性评估,提供有效的数据支持。


参考文献:

Uhlén M, et al. ( 2015). Proteomics. Tissue-based map of the human proteome. Science.

Thul PJ, et al. ( 2017). A subcellular map of the human proteome. Science.

Uhlen M, et al. ( 2017). A pathology atlas of the human cancer transcriptome. Science.

Dongxue Wang, et al. ( 2019). A deep proteome and transcriptome abundance atlas of 29 healthy human tissues. Molecular Systems Biology.

加入基因俱乐部    成就行业精英

声明:
1、凡本网注明“来源:小桔灯网”的所有作品,均为本网合法拥有版权或有权使用的作品,转载需联系授权。
2、凡本网注明“来源:XXX(非小桔灯网)”的作品,均转载自其它媒体,转载目的在于传递更多信息,并不代表本网赞同其观点和对其真实性负责。其版权归原作者所有,如有侵权请联系删除。
3、所有再转载者需自行获得原作者授权并注明来源。

最新评论

关闭

官方推荐 上一条 /3 下一条

客服中心 搜索 洽谈合作
返回顶部