立即注册找回密码

QQ登录

只需一步,快速开始

微信登录

微信扫一扫,快速登录

搜索
小桔灯网 门户 资讯中心 共识指南 查看内容

华大基因等21家单位,55位 KOL 联名起草发布《临床单基因遗传病基因检测报告规范》团 ...

2018-12-27 16:11| 编辑: 小桔灯网| 查看: 4615| 评论: 0|来源: 医世象

摘要: 2018年12月26日,深圳基因产学研资联盟发布《临床单基因遗传病基因检测报告规范》团体标准,该标准由深圳华大基因股份有限公司、深圳基因产学研资联盟等21家单位,黄尚志、顾卫红、沈亦平、孙洪业、于世辉、朱宝生等 ...


2018年12月26日,深圳基因产学研资联盟发布《临床单基因遗传病基因检测报告规范》团体标准,该标准由深圳华大基因股份有限公司、深圳基因产学研资联盟等21家单位,黄尚志、顾卫红、沈亦平、孙洪业、于世辉、朱宝生等55位基因领域 KOL 联名起草。并于2018年12月27日开始实施。

该标准规定了临床单基因遗传病基因检测报告应包含的内容以及要求,适用于第三方医学检验机构、医院或大学诊断实验室等出具的临床单基因遗传病基因检测报告。


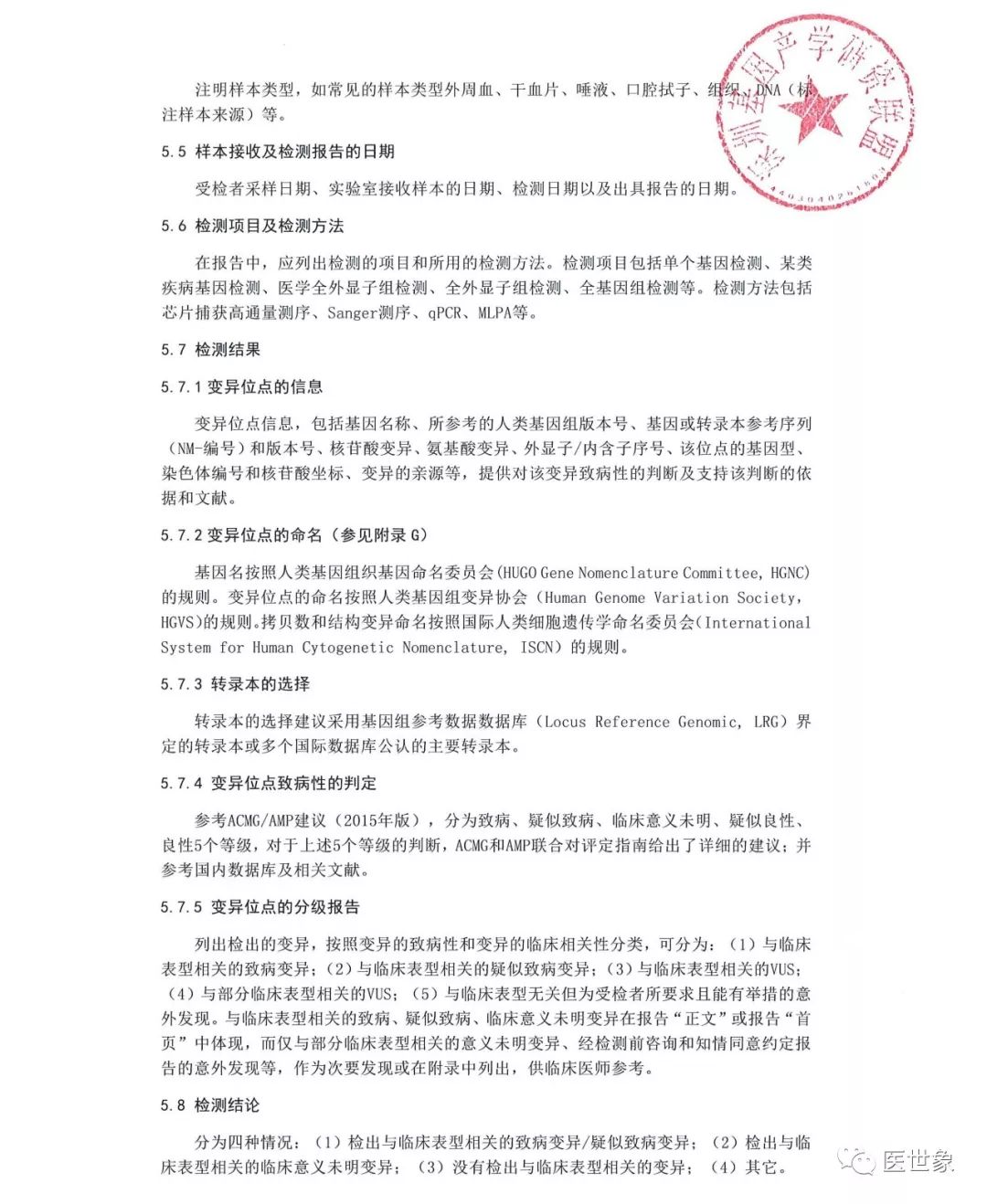
《临床单基因遗传病基因检测报告规范》团体标准的具体内容如下:(点击查看高清图片)

声明:
1、凡本网注明“来源:小桔灯网”的所有作品,均为本网合法拥有版权或有权使用的作品,转载需联系授权。
2、凡本网注明“来源:XXX(非小桔灯网)”的作品,均转载自其它媒体,转载目的在于传递更多信息,并不代表本网赞同其观点和对其真实性负责。其版权归原作者所有,如有侵权请联系删除。
3、所有再转载者需自行获得原作者授权并注明来源。

最新评论

关闭

官方推荐 上一条 /3 下一条

客服中心 搜索 洽谈合作
返回顶部