立即注册找回密码

QQ登录

只需一步,快速开始

微信登录

微信扫一扫,快速登录

搜索
小桔灯网 门户 资讯中心 检验前沿 查看内容

白血病有望进入免疫疗法阶段

2018-11-2 13:30| 编辑: 纳兰烙烙| 查看: 2805| 评论: 0|来源: CPhI制药在线

摘要: 德州大学西南分校科学家与休斯顿健康科学中心的科学家共同发现了一个可以作为治疗白血病的新靶点。该项研究主要提供了一种通过攻击肿瘤细胞上的有害分子并重新激活人体白细胞来对抗这种血液和骨髓癌的新型治疗方法。 ...

德州大学西南分校科学家与休斯顿健康科学中心的科学家共同发现了一个可以作为治疗白血病的新靶点。该项研究主要提供了一种通过攻击肿瘤细胞上的有害分子并重新激活人体白细胞来对抗这种血液和骨髓癌的新型治疗方法。目前该项研究成果发表在《Nature》杂志上,题为"LILRB4 signalling in leukaemia cells mediates T cell suppression and tumour infiltration"。

急性髓系白血病(Acute myeloid leukemia,AML)是一种异质性疾病,其特点是造血祖细胞发生不同的复发性细胞遗传学和分子畸变,进而导至骨髓中异常白细胞的迅速增加,从而影响正常血细胞的产生。目前已在患者中观察到至少11种遗传类别和近2000种不同的突变基因。这些复杂的突变模式使得要开发有效的药物疗法变得颇具挑战性,尽管目前存在少数可用的疗法,在过去40年间基本没有发生变化。根据美国国家癌症研究所的数据,每年在美国,大约有2万例新增AML病例,超过1万人死于该病。即使经过治疗,美国的五年生存率仍为27%。在中国AML发病率为1.62/10万,低于欧美水平,但是由于中国人口基数大,在中国患有AML的人数及其庞大。可以说,全球都在期待能够找到一种能够有效地治疗AML的疗法。

该论文的通讯作者张成城教授说:"我们一直对白血病尤其是急性髓系白血病很有兴趣,五年前通过生物信息学方法在急性髓系白血病患者细胞表面寻找可攻击的靶点,结果发现了LILRB4与病人生存相关性最大。"

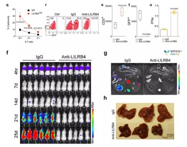
研究人员对105名AML患者的LILRB4的表达情况进行研究,发现LILRB4主要表达于单核细胞和单核急性髓性白血病细胞,且单核急性髓性白血病细胞表达水平更高。将将LILRB4阳性(B4+)或阴性(B4-)的肿瘤细胞与病人T细胞或健康人T细胞共培养,发现LILRB4阳性细胞可抑制T细胞增殖。

肿瘤细胞与T细胞共培养研究表明:LILRB4表达的肿瘤细胞可抑制T细胞生长,之后研究人员将肿瘤细胞上的LILRB4敲除,结果发现肿瘤细胞无法抑制T细胞增殖。

当加入LILRB4抗体后,通过抗体阻断LILRB4靶点,发现能够增强T细胞对肿瘤细胞的杀伤作用,可减少白血病细胞向骨髓、肝脏以及脑渗透,减缓人源化小鼠体重的下降,并延长其寿命。

简单来说,LILRB4主要是改变了免疫抑制的微环境,从而抑制了T细胞活性,导至免疫逃逸这种情况的发生,并出现肿瘤细胞的增殖转移等不良后果。通过体外细胞实验以及人源化的小鼠模型实验,研究者发现LILRB4表达呈阳性的单核急性髓系白血病细胞能显著抑制T细胞增殖。

张成城教授说:"如果这些研究顺利进行,那么早在明年就可以申请食品和药物管理局开始进行人体临床试验。由于多种原因,我对抗体的治疗前景持乐观态度。LILRB4分子位于细胞表面,使抗体药物更容易接近。此外,治疗可以将针对癌细胞的靶向治疗与使用再活化的白细胞的免疫疗法相结合。同时LILRB4在正常细胞中的有限表达,表明其靶向对整个身体具有低毒性,这对于癌症治疗来说是一个重要的加分项。"

参考来源:

1. https://www.news-medical.net/news/20181024/Scientists-identify-new-target-for-battling-deadly-form-of-leukemia.aspx

2. Mi Deng, Xun Gui, Jaehyup Kim, Li Xie, Weina Chen et al. LILRB4 signalling in leukaemia cells mediates T cell suppression and tumour infiltration.[J] .Nature, 2018.

声明:
1、凡本网注明“来源:小桔灯网”的所有作品,均为本网合法拥有版权或有权使用的作品,转载需联系授权。
2、凡本网注明“来源:XXX(非小桔灯网)”的作品,均转载自其它媒体,转载目的在于传递更多信息,并不代表本网赞同其观点和对其真实性负责。其版权归原作者所有,如有侵权请联系删除。
3、所有再转载者需自行获得原作者授权并注明来源。

最新评论

关闭

官方推荐 上一条 /3 下一条

客服中心 搜索 洽谈合作
返回顶部