立即注册找回密码

QQ登录

只需一步,快速开始

微信登录

微信扫一扫,快速登录

搜索
小桔灯网 门户 资讯中心 行业整合 查看内容

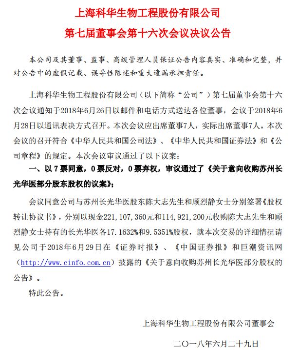
解密科华终止收购长光华医,总裁丁伟释缘由

2018-9-6 00:05| 编辑: 小桔灯网| 查看: 4305| 评论: 0|来源: 中国网财经

摘要: 8月31日,科华生物公告终止与苏州长光华医生物医学工程有限公司(以下简称“长光华医”)两名股东的股权转让协议。长光华医是国内化学发光领域较领先的企业,亦是科华生物产品布局的重点之一,这起超3亿元的收购历时2 ...


8月31日,科华生物公告终止与苏州长光华医生物医学工程有限公司(以下简称“长光华医”)两名股东的股权转让协议。长光华医是国内化学发光领域较领先的企业,亦是科华生物产品布局的重点之一,这起超3亿元的收购历时2个月最终为何终止?



事件回放:

 

6月29日,科华生物方面公告表示,公司分别与长光华医现有两名股东陈大志和顾烈静签署股权转让协议书,分别以现金2.21亿元和1.15亿元收购陈大志和顾烈静持有的长光华医各17.16%和9.54%股权,在完成意向收购后,公司将持有标的公司26.7%的股权。


点击图片查看相关链接↑

 

6月30日,长光华医随即发布公告称,公司控股股东已决定对该两位小股东出售的股权行使优先购买权,且已将相关通知在法定时限内依法送达当事人,因此科华生物将无法实现参股长光华医的目的。长光华医方面表示,目前,长光华医受到了国内外二十多家行业大鳄和资本大鳄的青睐,众多投资者希望参与长光华医的建设以推动企业的更好发展,这是产业市场和资本市场对长光华医的高度认可。长光华医也正在积极寻求充满诚意和善意的潜在投资者进行接触,以期建立战略合作关系,开创互利共赢的局面。

 

拨开迷雾:

近日,科华丁伟总裁在接受采访时表示:“我们很看好长光华医在化学发光领域的产品、系统和认证,当时不少股东倾向于我们的看法,因此我们给出一个合理的价格,支付完定金并进行公告。但长光华医内部有不同的声音。”

 

科华生物公告后第二天即遭拒绝,却为何时隔两个月后才公告终止?

 

丁总表示:官网公告是管理层发出的,并非是行使优先权的主要力量,因此花了很长时间沟通、核实股东行使优先购买权的真实意愿和资金实力。长光华医股东结构相对比较复杂,后期还出现对方股东抬价,彼时价格已不再合算,而且科华自身的内部研发进展十分顺利,相关研发成果有望于近期落地,综合考虑才最终确定终止收购并予以公告。

 

7月19日,新华医疗发布公告称,公司拟通过产权交易中心公开挂牌的方式转让所持有的长光华医8.20%的股权。科华也和新华医疗接触过,但因双方条件未谈拢而作罢。

 

终止收购对于科华生物来说是好是坏?


2016年-2017年国内启动了“三医联动”(医疗、医保和医药)的医改,随着仿制药研发一致性评价、两票制等政策落地,医药行业增速放缓,也拖累了并购进程。由于政策从严监管力度很大,导至医药并购的优质资产稀缺,估值高而且很抢手。此次收购失败对科华生物来说有一定不利影响:


第一, 公告再撤回,上市公司的公信力受到挑战;

第二, 科华生物此次收购目的是出于战略投资,最终失败导至其战略意图未能实现。

 

然而,从另一个角度看,这次收购终止也许并非是坏事,让并购马不停蹄的科华生物得以喘息整合。

 

2017年起至今,科华生物陆续完成了对西安申科等5个经销商的收购兼并,最新中报显示,5家经销商已开始为公司业绩增色。由于渠道并购收入增加,2018年上半年公司营业收入为9.74亿元,同比大增29.74%。从产品来看,代理产品营收5.74亿元,占总营收的58.89%,同比大增56.40%。不过代理产品的毛利率并不高,只有21.37%,自产产品毛利率高达66.57%。


然而,上半年自产产品的营收增速放缓,相比上年同期只增长4.03%,占营收比例亦有所下降。渠道并购后,不但未拉动自产产品销量,为何还出现了代理产品比自产产品”畅销”的情况?

 

丁总表示,一方面是统计口径的问题,部分整合的经销商原为公司代理商,部分自产产品收入按照代理的口径统计,带来自产产品收入增速下降;另一方面整合初期,协同性尚未完全释放。他说,“科华生物定位始终是一家以优质产品为核心的公司,并非想做纯渠道公司,并购渠道也是为科华产品服务,通过渠道把控终端,把科华生物的产品和服务带到终端。”

 

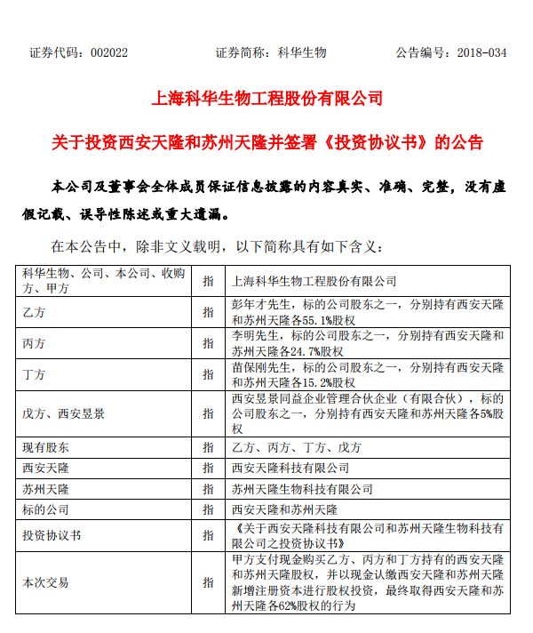
科华生物自2017年起提出了“以产品为核心,以市场为导向”的核心战略,并购主线也逐渐从渠道向产品倾斜。此轮渠道的布局相对告一段落,接下来要加大协同性,并将收购重点放在产品上。这也解释了科华生物为何仅6月份就对外宣布近9亿元大手笔投资,试图将西安天隆与苏州天隆,以及长光华医纳入麾下,前者是科华生物布局分子诊断领域的重要落子,后者则有助于提升其在化学发光领域的竞争力。

 

尽管收购长光华医告吹,但根据8月31日公告,科华生物已完成对西安天隆与苏州天隆的相关股权转让的工商变更登记手续,取得两家公司各62%股权。而且,这两家公司有望扭亏为盈。自2018年9月份起,科华生物将西安天隆和苏州天隆纳入合并报表范围,将提升公司经营规模和盈利能力。


点击图片查看相关链接↑


目前科华有1200位员工,1200个代理商,产品销往38个国家及地区,在艾滋病、梅毒诊断试剂等方面,华科的产品都被列入世界卫生组织采购名册。“现在有一个非常完成的体系有179个CFDA的证,179 CFDA 证、67 CE-marked products 46 专利,拥有三十年生产经验和完整医疗诊断产品梯队的生物技术企业,产业涉及诊断试剂、医疗仪器等。是中国第一家推出乙肝、丙肝和艾滋病酶标试剂的生产厂家。科华的产品线目前已经在免疫反应从酶免到快真到光免,再到生化和分子等多个领域,布局范围广且有深度,其战略就是选择集中区域进行新的突破。


来源:中国网财经 / 编辑:木霖森

声明:
1、凡本网注明“来源:小桔灯网”的所有作品,均为本网合法拥有版权或有权使用的作品,转载需联系授权。
2、凡本网注明“来源:XXX(非小桔灯网)”的作品,均转载自其它媒体,转载目的在于传递更多信息,并不代表本网赞同其观点和对其真实性负责。其版权归原作者所有,如有侵权请联系删除。
3、所有再转载者需自行获得原作者授权并注明来源。

最新评论

关闭

官方推荐 上一条 /3 下一条

客服中心 搜索 洽谈合作
返回顶部