立即注册找回密码

QQ登录

只需一步,快速开始

微信登录

微信扫一扫,快速登录

搜索
小桔灯网 门户 资讯中心 医界动态 查看内容

国内外单抗药品上市情况:FDA共批准11个四代单抗--自免药物清单

2018-7-19 14:06| 编辑: 纳兰烙烙| 查看: 3506| 评论: 0|来源: 火石创造

摘要: 1986年全球第一个鼠源性单抗药物Muromonab OKT3问世,至今单抗药物已经发展到第四代全人源化单抗。人源化单抗可以避免鼠源单抗抗体反应,提高单抗分子的生物学活性。针对目前最先进的第四代单抗,本文盘点了国内外产 ...

1986年全球第一个鼠源性单抗药物Muromonab OKT3问世,至今单抗药物已经发展到第四代全人源化单抗。人源化单抗可以避免鼠源单抗抗体反应,提高单抗分子的生物学活性。针对目前最先进的第四代单抗,本文盘点了国内外产品上市情况,并简要分析了国内主要单抗研发企业的产品管线。

第四代全人源化单抗美国上市情况:FDA共批准11个四代单抗药品

截至2018年7月已经有11个全人源化单抗药物在美国FDA获批上市,其中有2个是生物类似药。最早在FDA获批的人源化单抗药物就是大名鼎鼎的阿达木单抗(ADALIMUMAB),商品名HUMIRA(中文:修美乐),是由总部位于美国芝加哥的艾伯维公司(AbbVie)生产,获批时间是2002年底。HUMIRA用于类风湿性关节炎治疗,生产厂商艾伯维公司财报显示HUMIRA 2017年全球销售额达到惊人的184亿美元,较上年增长26.9亿美元,增速达到17%,连续第六年位居全球药品销售榜榜首。2016年美国安进公司(Amgen)阿达木单抗的生物类似药AMJEVITA在FDA获批上市,这也是阿达木单抗的首个生物类似药。17年勃林格殷格翰的CYLTEZO获得FDA上市许可,成为第二个获批的阿达木单抗生物仿制药。

最新获批的第四代全人源化单抗产品是勃林格殷格翰公司生产的生物类似物Cyltezo,获批时间是2017年8月25日。Cyltezo是修美乐的生物类似药,用于类风湿性关节炎等自身免疫性疾病的治疗。

第四代全人源化单抗欧盟上市情况:共有12个四代单抗药上市

截至2018年7月,共有12个四代单抗药物(不包括2个撤回品种)在欧盟获批上市,其中有4个是生物类似物。可以看出,虽然欧盟批准的第四代单抗药物数量比美国多,但新上市的药品数量却不如美国。

艾伯维的阿达木单抗2002年在FDA获批后紧接着2003年年中在欧盟获批。值得注意的是,在12个获批的四代单抗药物中,有2个孤儿药。 Ofatumumab是由Genmab原研,于2009年10月在美国FDA获批上市,2010年获得欧盟上市许可并获得孤儿药认定,是一种治疗慢性淋巴细胞性白血病的药品。

表:欧盟批准的第四代单抗药

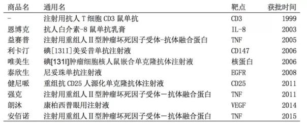
国内单抗上市情况:共批准28个单抗药品,国产10个

根据CFDA查询结果,截至2018年7月,国内共批准单抗药品28个(包括融合蛋白),其中国产单抗药品10个,进口单抗药品18个。

2018年6月15日纳武利尤单抗注射液(英文名:Nivolumab Injection)正式获得CFDA的批准上市,这也是首个在国内上市的PD-1单抗药物。

国内企业单抗药品布局

不包括融合蛋白,目前仅6个国产单抗品种在中国上市,而美国仅第四代单抗就已经有11个产品上市,欧盟获批的第四代单抗药品有12个,差距显而易见。上市公司中,三生制药(01530.hk)、泰合健康(000790.sz)、康弘药业(002773.sz)、海正药业(600267.sh)已有单抗产品上市;我们选取国内在单抗领域研发实力较强的部分企业对其主要在研品种做一简要盘点。

复宏汉霖

上海复宏汉霖生物技术有限公司,是复星集团控股子公司,是由上海复星医药(集团)与美国汉霖生物制药公司于2009年12月合资组建。复宏汉霖是中国单抗研发实力靠前的企业,在研管线丰富,包括生物类似物、改良型单抗、创新型单抗、双特异性单抗和抗体偶联药物五大研发板块。

公司品种中进度最快的是利妥昔单抗,已于2017年底提交上市申请。其他品种如曲妥珠单抗类似药,阿达木单抗类似药的研发也在推进中。CDE数据显示,目前公司正在开展临床试验的项目有11个,其中4项试验已经进入临床三期。

表:复宏汉霖在研药品临床试验情况表

三生国健(港股三生制药全资子公司)

三生国健成立于2002年,目前已有益赛普(注射用重组人Ⅱ型肿瘤坏死因子受体抗体融合蛋白)和健尼哌(重组抗CD25人源化单克隆抗体注射液)两个单抗药品上市。益赛普是我国首个上市的融合蛋白类药物,目前市场份额在90%以上。

嘉和生物

嘉和生物成立于2007年,是一家创新驱动型的国际化生物制药公司,原为上市公司沃森生物(300142)子公司,股权转让后,沃森持股比例降至13.59%。公司主要致力于治疗性单克隆抗体、Fc-融合蛋白药物等单抗类药物的研发与转化,目前在研品种10余个。目前公司在研品种中进度最快的GB222是一种用于非小细胞肺癌治疗的重组抗血管内皮生长因子人源化单克隆抗体注射液,已经处于临床三期。

康弘药业

康柏西普眼用注射液(商品名朗沐)是康弘药业的当家品种,2013年上市,2017年销售额6.4亿,同比增速35%。

康柏西普2012年被WHO通用名药物目录收录,成为国内首个进入WHO INN List(国际非专利药名)的1类生物制品新药。目前康柏西普共有2个适应症获批:湿性年龄相关眼底黄斑变性(wAMD)和继发于病理性近视的脉络膜新生血管(pmCNV)。

目前康弘药业在研管线主要包括KH902、KH903、KH906三个产品,其主要成分均为康柏西普。KH902就是康柏西普眼用注射液,已经上市,目前正在开展其他适应症的临床研究。KH903注射液用于治疗直肠癌,KH906滴眼液用于治疗角膜新生血管形成。

信达生物

信达生物成立于2011年,是一家致力于研发、生产和销售用于治疗肿瘤等重大疾病的单克隆抗体新药企业。信达生物于2018年6月28日递交了港股招股书,成为第三家无营收申请上市的生物科技企业。

目前公司有4个产品进入临床三期,2个入选国家“重大新药创制”科技重大专项。公司研发的抗CD20单克隆抗体注射液是全球畅销的单抗药利妥昔的生物类似药,用于非霍奇金淋巴瘤的治疗,目前处在三期临床阶段。抗TNF-α单克隆抗体注射液是阿达木的生物类似药,目前也已经进入三期临床研究阶段。其他两个进入三期临床研究阶段的生物类似药包括抗VEGF单克隆抗体注射液和抗PD-1单克隆抗体注射液。

声明:
1、凡本网注明“来源:小桔灯网”的所有作品,均为本网合法拥有版权或有权使用的作品,转载需联系授权。
2、凡本网注明“来源:XXX(非小桔灯网)”的作品,均转载自其它媒体,转载目的在于传递更多信息,并不代表本网赞同其观点和对其真实性负责。其版权归原作者所有,如有侵权请联系删除。
3、所有再转载者需自行获得原作者授权并注明来源。

最新评论

关闭

官方推荐 上一条 /3 下一条

客服中心 搜索 洽谈合作
返回顶部