立即注册找回密码

QQ登录

只需一步,快速开始

微信登录

微信扫一扫,快速登录

搜索
小桔灯网 门户 资讯中心 共识指南 查看内容

术后肺炎预防和控制专家共识

2018-4-17 11:13| 编辑: 纳兰烙烙| 查看: 3401| 评论: 0|来源: 《中华临床感染病杂志》2018年2月第11卷第1期

摘要: 执笔丨宗志勇 朱仕超作者丨中华预防医学会医院感染控制分会第四届委员会重点部位感染防控学组术后肺炎预防和控制专家共识术后肺炎(Postoperative pneumonia ,POP)为外科手术后患者常见的并发症和医院感染类型,占 ...

执笔丨宗志勇 朱仕超

作者丨中华预防医学会医院感染控制分会第四届委员会重点部位感染防控学组


术后肺炎预防和控制专家共识


术后肺炎(Postoperative pneumonia ,POP)为外科手术后患者常见的并发症和医院感染类型,占所有医院获得性肺炎的50%[1],往往影响患者的各项预后指标,不利于患者康复,应当予以重视。目前,国内外尚缺乏统一的POP相关标准和防控指南。


由于缺乏统一的POP定义,国内外调查研究报道的POP发生率差异较大。就外科手术而言,几项大样本的国外调查研究显示,POP的发生率为0.9% ~1.6%[2-5],但Murff等[6]的调查数据则达到了15.8%(222/1405)。国内关于POP整体性的调查研究多限定于特定部位的手术,故暂无外科手术整体POP的发生率数据。不同手术部位和同一手术部位的POP发生率差异也较大。国外研究数据显示,口腔癌、食管癌、肺癌、心脏、头颈部和上腹部大手术的POP发生率往往较高。

口腔癌手术POP发生率可达30.6%[7];

食管癌手术POP发生率为8.7% ~28.3%[8-13];

肺癌手术POP发生率差异较大,为2.2% ~31.7%[14-20];

心脏手术POP发生率差异也较大,为1.5% ~32.0%[21-27];

头颈部手术POP发生率为12.7% ~27.2%[28-30];

上腹部大手术POP发生率为6.7% ~39.0%[31-33],

其中肝脏手术POP发生率为1.8% ~22.7%[34-38],

胃肠道手术POP发生率为2.3% ~23.7%[39-43]。

其他手术部位的POP发生率则相对较低,如

结直肠手术(1.9% ~4.3%)[44-45]、

妇科手术(0.3% ~1.2%)[46-47]

关节手术(0.3% ~3.6%)[48-49]等。

国内研究数据主要集中在胸部和上腹部大手术,各研究报道的发生率差异也较大,为1.3% ~34.7%[50-57]。其他部位研究数据则较少,如结直肠手术(4.6% ~21.0%)[58]、膀胱手术(4.7%)[59]和颈椎手术(2.1%)[60]等。


国内外研究显示,POP的影响因素较多,但不同手术部位的POP危险因素不同,研究结果差异也较大,也缺乏多中心的大型前瞻性研究。归纳起来,其危险因素可分为两种,即不可调整的危险因素和可调整的危险因素[61-67]。不可调整的危险因素:客观存在、无法进行调控的危险因素,如年龄(≥70岁)、性别(男性)、手术部位(上腹部和胸部)及全身麻醉等。可调整的危险因素:可通过前期或后期干预而调整的危险因素,如需肠外营养、术前肺炎、手术麻醉时间>3h、慢性阻塞性肺疾病(COPD)、术前休克、肺不张、腹腔积液、吸烟、肥胖(也有研究显示其不是危险因素)、术前住院时间长、气管切开后气道开放时间长、机械通气、侵入性治疗、留置鼻胃管、术后住院≥15d、喉返神经麻痹、血尿素氮高、失血量大、血糖高、酗酒、心房颤动和术后卧床时间长等。POP的后果主要体现在可能导至患者机械通气时间和住院时间延长,造成患者呼吸机依赖,增加疾病治疗难度,影响患者预后,造成病死率增高,还可能会增加ICU接诊量、患者再住院率、患者医疗费用和医疗资源消耗等。目前,关于POP的后果研究多为单因素分析,缺乏多因素分析。国内的研究也主要集中在POP增加患者病死率方面。Simonsen等[68]在对手术患者一项长期的随访过程中发现,术后发生肺炎者生存时间在31~365d内的病死率为21.6%,而未发生者的病死率为16.8%;术后发生肺炎者生存时间在1~5年的病死率为62.2%,而未发生者病死率为53.0%。加拿大一项连续5年的队列研究表明,4033名患者中,378名POP患者5年总体生存率远低于未发生POP者(62.8%比73.8%,P<0.001)[69]。POP不仅病死率高,还增加了患者的住院时间、住院花费,给社会造成人力、物力和财力的损失。许缤等[70]研究数据表明,胸外科POP患者的平均住院时间为21d[70]。美国每年因POP要多花费12~20亿美元[71]。Thompson等[72]通过对618495名腹腔手术患者临床资料的回顾分析发现,发生POP的患者病死率远远高于未发生者(10.7%比1.2%,P<0.001),其平均住院时间也显著高于未发者(17.10比6.07d,P<0.001)。并且POP患者将平均增加75%的住院费用。Thompson等[73]通过对13292名腹腔手术患者临床资料的回顾性研究发现,术后发生肺炎的患者病死率为10.7%,平均增加33-34d的住院时间,平均增加125614美元的住院费用。Sabat等[74]报道,POP的病死率高达48%,在ICU住院患者中所占比例为9-5% ~90%,平均住院时间延长约8d,医疗费用增加2~12倍。


因此,形成一套符合我国实际情况的POP判断和防控指南,成为重点部位医院感染防控领域的迫切需要。我们对POP相关的国内外文献进行了回顾,综合国内感染控制领域相关专家的意见和建议,最终达成了POP的预防和控制专家共识,归纳了POP的定义、判断标准、防控措施和监测方案,并提出POP的进一步研究方向,以期为POP的防控提供参考指导。


1 POP的定义


目前,国内外尚无POP的统一定义,各文献报道中POP定义的差别主要体现在POP的时间范围上。较多文献将POP定义为外科手术患者在术后30d内新发的肺炎[75-80]。也有研究将POP定义为外科手术患者术后直到出院期间发生的肺炎(若30d内出院则仍然要追踪到术后第30天)[65]。但也有不少研究并未给出POP的具体时间范围。结合我国情况并兼顾可操作性,本共识将POP定义为:外科手术患者在术后30d内新发的肺炎,包括出院后但在术后30d内发生的肺炎。


2 POP的判断标准


2001年,我国卫生计生委发布了《医院感染诊断标准(试行)》[81],该标准中包括了下呼吸道感染(含肺炎)的诊断标准。2012年,我国卫生计生委进一步发布了肺炎的诊断标准———《肺炎诊断》(WS382-2012,2013年2月1日实施)。两个标准各有优缺点。


《医院感染诊断标准(试行)》中肺炎感染诊断标准的优点:措辞简单、便于医院感染监测人员记忆和理解。缺点:(1)确诊需咳嗽、咯痰等症状,但部分POP患者可能无咳嗽、咯痰,而表现为气紧或神志改变;(2)确诊需湿啰音,而病程记录上常无记录,监测时可能遗漏部分病例;(3)部分患者(尤其是ICU患者)常为床旁胸片,监测人员常无法判断是否有新发浸润影或改变;(4)症状较为主观,且发热和白细胞总数未给出增多的量化标准,可操作性也较差。此外,该标准正在修订中。


《肺炎诊断》的优点:

(1)首先基于胸片检查结果,在此基础上有临床症状才判断为肺炎,相对较为客观;

(2)临床症状并不只有简单的咳嗽、痰粘稠、湿啰音,更为详细、多样和具体,且为四选二,更全面,在一定程度上可减小主观因素和病历质量的影响。


缺点和局限性:

(1)较为复杂,掌握起来较为困难,临床可操作性较差;

(2)对胸片的质量和数量要求高,尤其是有心肺基础疾病者需2次胸片,而我国很多医院受患者经济条件和医师习惯的影响,做胸片的依从性往往不高,因此,胸片的变化可能因未做检查而延迟发现甚至被遗漏,进而造成POP的判断遗漏;

(3)临床表现方面仍是多项主观性较强的指标,如痰的性状变化或呼吸道分泌物增多等;

(4)该标准翻译自美国疾病控制中心国家医疗安全网(CDC NHSN)2012年医院感染监测中肺炎标准,但只翻译了成人临床方面的内容,无病原学标准,也未翻译婴幼儿部分,因此并不完整,美国CDC NHSN自2013年起已不再使用该肺炎标准进行医院感染监测。

此外,由于肺叶切除术后患者往往出现因肺叶创伤导至的胸片肺部浸润影、72h内手术吸收热(<38.5℃)、白细胞升高、呼吸道分泌物增多或肺成POP的发生率比实际更高,如苏建华等[82]的研究指出,肺癌患者术后72h内平均白细胞计数(WBC)在15×109/L左右,将POP根据WBC>10×109/L和>15×109/L进行判定,发生率显著不同。


尽管医院感染防控和监测时所用判断标准不一定要与临床诊断标准一致,但鉴于《肺炎诊断》(WS382-2012)为我国卫生行业强制性标准,且规定相对较详细,因此本共识将其采用为POP的判断标准。

外科手术患者术后30d内发生的肺炎,肺炎诊断标准需同时满足以下三条[83]:(1)至少行两次胸片检查(对无心、肺基础疾病,如呼吸窘迫综合症、支气管肺发育不良、肺水肿、慢性阻塞性肺疾病或充血性心力衰竭等的患者,可行一次胸片检查),并至少符合以下一项,如新出现或进行性发展且持续存在的肺部浸润阴影、实变、和空洞形成;

(2)至少符合以下一项,如发热(体温>38℃)且无其他明确原因,外周血WBC>12×109/L或<4×109/L和年龄≥70岁的老年人没有其他明确原因而出现神志改变;(3)至少符合以下两项,如新出现的脓痰或痰的性状发生变化,或呼吸道分泌物增多,或需要吸痰次数增多,新出现的咳嗽、呼吸困难或呼吸频率加快,或原有的咳嗽、呼吸困难或呼吸急促加重,肺部?音或支气管呼吸音,气体交换情况恶化,氧需求量增加或需要机械通气支持。


3 预防控制措施


文献报道中,关于POP防控研究多采用针对呼吸机相关性肺炎(VAP)的集束化防控措施。且国内外为数不多的现有研究往往针对特定手术部位的POP防控,尚缺乏针对所有外科手术POP的整体防控措施的研究。另外,由于术后是否使用抗生素预防POP尚存在较大争议,因此本共识不讨论抗生素预防性使用问题,详细措施参照国家《抗菌药物临床应用指导原则(2015版)》[84]或相关学科指南。

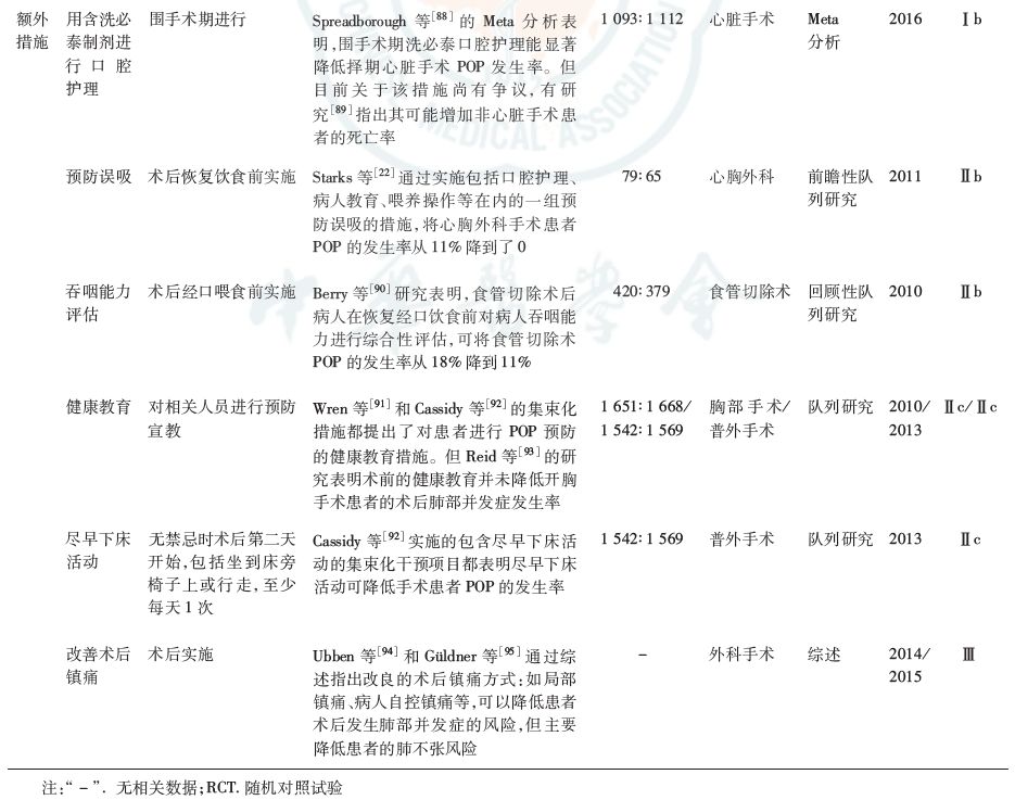
本共识将POP的防控措施分为2类:基本措施(有较高质量证据支持、在我国现有情况下可操作性强的措施,较易实施于普遍的术后患者,建议全部执行)和额外措施(具有一定有效性的基本措施,易于普遍实施,但证据质量不高;在我国现有情况下可操作性较差、要求条件高的措施;或尚有争议性的措施。适用于基本措施实施后效果不好时,可根据实际情况选择)。推荐等级和具体措施见表1~3。




4 POP的监测


国家卫生计生委医院感染相关规范并未要求对POP进行目标性监测。但由于POP发生率较高、后果严重,同时又具有可预防性,因此可对其进行目标性监测。系统性开展POP的目标性监测,获得准确的感染数据,了解各类型手术部位POP的发生率和危险因素,并采取有效的预防控制措施,通过监测进行反馈,最终减少POP的发生,对POP的防控具有重要的意义。医疗机构应结合自身实际决定是否开展POP监测及监测的方式。有条件的医院(如三级甲等教学医院)宜开展POP的目标性监测,可在充分风险评估的基础上确定监测的人群和手术部位。如不具备监测条件(如人力、物力不足),可结合医院感染综合性监测或横断率调查结果进行分析以获得POP的相关数据。


目标性监测方案包括监测范围、监测前准备和POP病例的发现等。监测范围:结合本机构实际情况,可对所有手术科室进行普遍监测,也可通过横断面调查和散发病例监测对POP发生率较高的手术类型或科室进行重点监测。监测对象:所有选定手术类型或科室/病房的手术患者,从手术结束开始立即进行监测(包括术后进入麻醉复苏室或监护室的患者,可通过病历进行追踪),直至术后30d;若术后30d内患者转出至其他科室则进行病历追踪,若出院则进行电话追踪。监测前准备:对参与监测科室的医护人员进行培训,明确各级人员的职责和任务,正确掌握POP的定义及判断标准,准确、如实记录患者相关症状,及时送检,保证收集数据的质量和一致性。POP病例的发现:监测人员(如医院感染管理专职人员或病房感控医师和护士)应持续观察每一个被调查的术后患者直至术后第30天;每天查看医师病程记录、检验报告单(主要是胸部X光片和呼吸道分泌物培养)、护理记录、体温单等,向管床医师、护士了解患者情况等。确定有POP的患者做好记录。术后30d内出院患者则在术后第30天进行一次电话追踪,了解患者出院至术后30d内有无肺部感染症状体征,如有术后新发的咳嗽、咳痰、痰量增多、发热、呼吸困难或急促等,则指导患者及时就医检查,并追踪检查结果。监测人员记录POP例数和所监测手术的例数,还可监测防控措施依从性。

监测数据统计:POP发生率=(指定时间内某种手术患者的术后肺炎例数/指定时间内某种手术患者例数)×100%,

POP防控措施依从性=(指定时间内某种手术术后肺炎防控措施执行项目数/指定时间内某种手术术后肺炎防控措施应执行项目数)×100%。


监测数据总结反馈:医院感染管理专职人员负责收集和核对调查表,发现数据缺失,应及时查找和分析原因并采取补救措施,保证资料的准确性和完整性;医院感染管理专职人员及时将监测资料录入数据库。每月或每季度和每年度进行总结,整理统计出上月或上季度和上年度各手术部位或各科室POP感染率,写成报告,并及时反馈临床。根据统计结果,查找引起感染率增高的原因,提出下一步的改进措施;同时分析感染率下降的原因,如是否存在漏报、预防控制措施取得成效等。


5 进一步研究方向


本共识虽然基于现有研究结果提出了POP的定义、判断标准、防控措施和监测方案,但现有研究在数量和质量上仍存在极大的局限性,而且绝大多数研究来自于西方发达国家,由于国情不同,这些研究结果也不一定适合我国。因此,亟需对POP开展全方位的研究,一些主要的研究方向如下。


5.1 POP的判断标准 需要通过研究建立符合我国医疗卫生实际,易掌握和可操作性强的肺炎判断标准,用于监测(而非临床诊断,临床诊断已经有WS382-2012强制性标准)。尤其需要注意不宜直接翻译西方发达国家的标准,以免造成缺乏可操作性。可参考美国CDC NHSN的呼吸机相关事件监测模式,建立POP的分级事件监测模式(如疑似的POP、确定的POP),尽量选择可量化且获取简便的客观指标。


5.2 流行病学 需要开展大规模多中心的流行病学调查以明确手术患者POP的总体发生率以及主要手术部位的POP发生率。在这些大规模调查中还可有针对性地去研究POP的病原学、危险因素和后果(包括病死率、住院时间等临床预后指标以及卫生经济学评价)等。没有条件组织多中心流行病学调查的医疗机构,也宜开展针对本机构内POP流行情况的调查。


5.3 干预措施 需开展大规模多中心的前瞻性研究以明确各种干预措施的有效性,为下一步修订该共识提供依据。可针对该共识提出的措施进行有效性的研究,也可对该共识尚未涉及到的其他措施(如选择性口腔或肠道去污染、限制抑酸剂、针对呼吸机相关事件预防而提出的减少液体输注和尽最大可能减少输血等)进行研究。可针对多项措施并举的集束化措施开展研究,也可对某一项措施进行研究。可针对措施的有效性进行研究,也可研究如何提高措施的依从性。研究干预措施时需要注意采集措施依从性的数据。



编写的成员名单(按姓氏笔画排序)

车国卫 王 莉 王 悦 刘永华 刘荣辉 刘海涛 朱仕超 李 阳 李宝珍 李福琴 狄建忠 张   博 宗志勇 卓 超 胡必杰 徐子琴 袁咏梅 高晓东 葛茂军 傅小芳 覃金爱 韩 颖 翟红岩

声明:
1、凡本网注明“来源:小桔灯网”的所有作品,均为本网合法拥有版权或有权使用的作品,转载需联系授权。
2、凡本网注明“来源:XXX(非小桔灯网)”的作品,均转载自其它媒体,转载目的在于传递更多信息,并不代表本网赞同其观点和对其真实性负责。其版权归原作者所有,如有侵权请联系删除。
3、所有再转载者需自行获得原作者授权并注明来源。

最新评论

关闭

官方推荐 上一条 /3 下一条

客服中心 搜索 洽谈合作
返回顶部