立即注册找回密码

QQ登录

只需一步,快速开始

微信登录

微信扫一扫,快速登录

搜索
小桔灯网 门户 资讯中心 肿瘤诊疗 查看内容

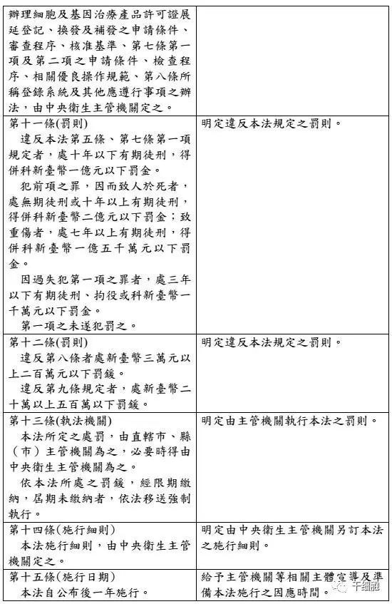
台湾出台《细胞和基因治疗产品管理法(草案)》(附全文)

2017-8-15 00:39| 编辑: 小桔灯网| 查看: 1739| 评论: 0|来源: 干细胞(微信号 stemcell8)

摘要: 台湾食药署发布「细胞及基因治疗产品管理法」草案,明定细胞及基因治疗产品的定义,并规范捐赠者合适性,另也在确保安全状况下核淮暂时性许可证,给癌症末期、无药可医的患者治疗希望,预计草案将于年底前送行政院。 ...


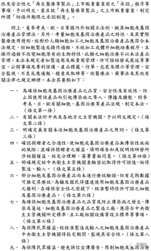
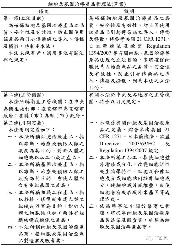
台湾食药署发布「细胞及基因治疗产品管理法」草案,明定细胞及基因治疗产品的定义,并规范捐赠者合适性,另也在确保安全状况下核淮暂时性许可证,给癌症末期、无药可医的患者治疗希望,预计草案将于年底前送行政院。

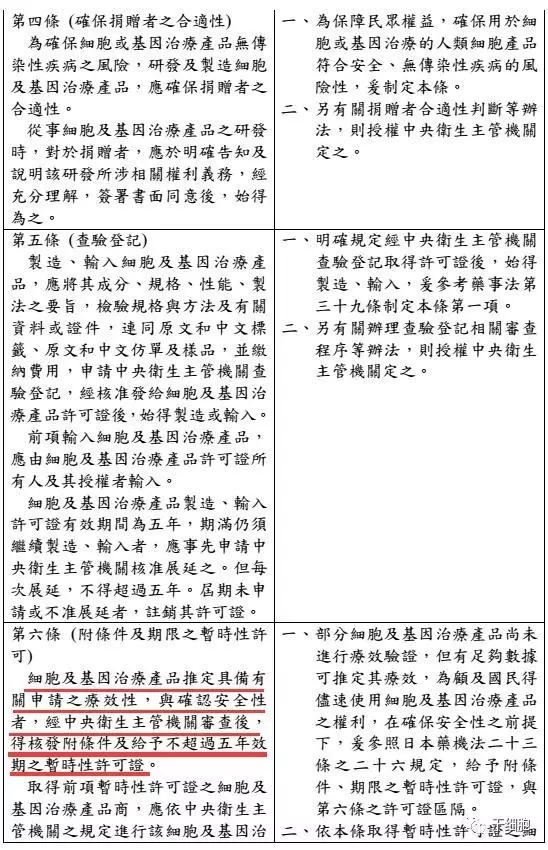
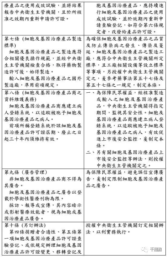
另,细胞与基因治疗要上市必须通过三期临床试验,并通过审核,但有些患者情况紧急,因此设定出暂时性许可证机制,只要确认捐赠者合适性,并使细胞或基因治疗产品无传染性疾病的风险、确保安全性的前提,不一定要完成三期试验也能核淮暂时许可使用。

新法规最大鬆绑之处,在于新设立「暂时许可」机制,祁若凤指出,为抢救生命,未来只要生命垂危的病人有需要,且又符合为新兴产品当初临床实验的对象,即使还没完成所有临床实验,食药署仍会给予暂时许可、提供病人救命使用。

声明:
1、凡本网注明“来源:小桔灯网”的所有作品,均为本网合法拥有版权或有权使用的作品,转载需联系授权。
2、凡本网注明“来源:XXX(非小桔灯网)”的作品,均转载自其它媒体,转载目的在于传递更多信息,并不代表本网赞同其观点和对其真实性负责。其版权归原作者所有,如有侵权请联系删除。
3、所有再转载者需自行获得原作者授权并注明来源。

刚表态过的朋友 (0 人)

最新评论

关闭

官方推荐 上一条 /3 下一条

客服中心 搜索 洽谈合作
返回顶部