立即注册找回密码

QQ登录

只需一步,快速开始

微信登录

微信扫一扫,快速登录

搜索
小桔灯网 门户 资讯中心 市场观察 查看内容

基因测序行业研究(简版)

2017-7-13 02:24| 编辑: 小桔灯网| 查看: 2137| 评论: 0|来源: K先生工作室

摘要: - 推荐 - 最近基因测序领域明星企业华大基因的成功上市又一次引发了市场对于该领域的关注,今天K先生就通过自己的死磕学习,把相关的学习笔记整理之后提炼一部分发布,供大家参考。 今后K先生工作室(新三板市 ...
- 推荐 -

最近基因测序领域明星企业华大基因的成功上市又一次引发了市场对于该领域的关注,今天K先生就通过自己的死磕学习,把相关的学习笔记整理之后提炼一部分发布,供大家参考。

今后K先生工作室(新三板市场政策实务研究第一品牌)在传统的投行、法律、财务等领域之外会加强行业研究,敬请关注~


什么是基因测序?

基因测序是一种基因检测的方式,即通过检测人体血液(亦或者唾液)的方式来分析和测定基因全序列以此判定是否存在某种疾病,以达到提前防治的目的。

由于传统医学主要依赖临床医生个人从业实践经验,结合客观的临床资料和知识,给予症状相同的患者标准化的治疗意见,但实际疗效因个体化差异而不尽相同。而基因检测是通过血液、其他体液对 DNA 进行检测的技术,不仅可以诊断疾病,而且可用于疾病风险的预测。
640.webp.jpg


其实基因测序技术就是一种新的体外诊断技术。

知识点链接:

体外诊断(IVD)是指将血液、体液、组织等样本从人体中取出,使用体外检测试剂、仪器等对样本进行检测与校验,以便对疾病进行预防、诊断、治疗检测、后期观察、健康评价、遗传疾病预测等的过程。(本文来源 K先生工作室微信公众号 ID :i-ksir  )

行业发展概况

根据中国证监会发布的《上市公司行业分类指引》(2012 年修订),基因测序公司所处行业为科学研究和技术服务业。

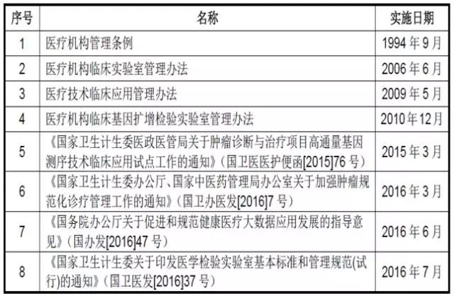
提供临床基因检测服务涉及的相关政策及主要法律、法规如下:
640.webp (1).jpg
640.webp (2).jpg



基因检测服务涉及的医疗器械相关政策及主要法律、法规如下:
640.webp (3).jpg
640.webp (4).jpg


基因检测、诊断服务,其服务产品涉及特定医疗器械的生产和使用,须接受各级卫生和计划生育委员会、食品药品监督管理局的管理监督。

体外诊断是医疗器械中规模最大的细分行业,因此基因测序和其他体外诊断行业一样,行业快速发展的驱动力主要是检测精确度的提高、检测周期缩短、成本下降。

这些年测序技术的提升,带来测序成本的快速下降,其中2006年新一代测序技术的推出导至平均每兆数据量基因测序成本由2001年的5292美元下降到2015年的0.014美元,而2014年Illumina推出的HiSeqX Ten将单人类基因组测序成本降至1000美元以下,要知道原先启动人类基因组计划所需的成本可是30亿美元!!!
640.webp (5).jpg
640.webp (6).jpg


(以上图片均来源于网络)

检测成本的大幅下降,为其商业化应用奠定了技术基础。

从产前无创筛查到肿瘤的个性化用药,新一代测序技术的应用范围正逐步拓宽,作为传统治疗与健康管理方式的革新,正孕育着巨大的市场空间。
640.webp (7).jpg

(以上图片来源于网络)

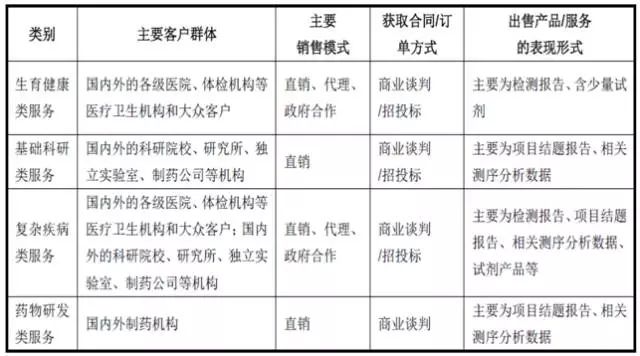
作为精准医疗范畴相对成熟的技术,基因测序目前的应用范围较广,医疗领域包括生育健康、遗传病检测、新药研发、肿瘤诊断与治理、心血管疾病及医学基础研究,其中以生育健康和肿瘤诊疗、新药研发和医学基础研究应用最多。无创产检(NIPT)是目前产业化程度较高的领域,此外肿瘤领域市场空间巨大、处于飞速发展期。
640.webp (8).jpg


行业公司主要盈利模式

行业主要盈利模式(以华大基因为例)
640.webp (9).jpg


产业链格局

基因测序已经形成明确的产业链分工:

①上游为设备和耗材供应商,Illumina等少数外资凭借技术垄断市场;

②中游为第三方测序服务供应商,需依赖设备投入、运营管理与终端维护开发,是目前中国企业最具优势的一环;

③下游为生物信息分析服务商,现处于起步阶段,由于数据分析的技术瓶颈日益突显,待发掘的市场潜力最大。
640.webp (10).jpg

(以上图片来源于网络)

代表性企业

除了华大基因之外,A股相关业务的典型公司还有丽珠集团、新开源、达安基因等,当然新三板市场也有基因测序公司--达瑞生物(832705)。

达瑞生物(32705)成立于 2003 年 8 月,是集体外诊断产品研发、生产、销售和技术服务咨询为一体的生物医药高新技术企业。公司长期专注于出生缺陷、遗传病、肿瘤的筛查和诊断技术发展,主营业务为体外诊断试剂及仪器的研发、生产和销售,专注于优生优育领域和高端免疫产品的开发和应用,致力于二代基因测序技术和高端免疫技术产品的开发及应用。于 2015 年 7 月挂牌新三板,是首家登录新三板的二代基因测序公司。
640.webp (11).jpg


市场前景

随着我国人口的老龄化,肿瘤等发病率的提高,加之测序技术本身的不断更新,测序成本的不断降低,下游数据分析的越来越规范,越来越多的临床医生开始接受这些大数据的分析,测序技术也越来越被普通大众所接受。另外,国内对基因检测的监管体系基本形成,整个基因测序产业发展逐渐进入正轨,发展走上了快车道。

从《“十三五”规划纲要》到《“十三五”国家科技创新规划》也都提出了要大力发展基因测序所在的精准医疗和生物产业。

因此未来基因测序行业以及所在的精准医疗行业非常值得期待!

投资风险:行业政策风险、产品研发风险、医疗纠纷风险



声明:
1、凡本网注明“来源:小桔灯网”的所有作品,均为本网合法拥有版权或有权使用的作品,转载需联系授权。
2、凡本网注明“来源:XXX(非小桔灯网)”的作品,均转载自其它媒体,转载目的在于传递更多信息,并不代表本网赞同其观点和对其真实性负责。其版权归原作者所有,如有侵权请联系删除。
3、所有再转载者需自行获得原作者授权并注明来源。

最新评论

关闭

官方推荐 上一条 /3 下一条

客服中心 搜索 洽谈合作
返回顶部