立即注册找回密码

QQ登录

只需一步,快速开始

微信登录

微信扫一扫,快速登录

搜索
小桔灯网 门户 资讯中心 市场观察 查看内容

写在华大、贝瑞上市之际--基因检测行业深度报告

2017-7-5 01:58| 编辑: 小桔灯网| 查看: 4073| 评论: 0|来源: 【天风医药】杨烨辉团队/郑薇/廖庆阳/潘海洋/柴博/王金成

摘要: 【天风医药】杨烨辉团队/郑薇/廖庆阳/潘海洋/柴博/王金成 联系人:郑薇18680660705 2015年,精准医疗一度被热捧上天,行业趋势如斯,而苦于没有李逵,李鬼纷纷炒上天。2年后的今天,万众瞩目,基因测序同步有了华 ...

【天风医药】杨烨辉团队/郑薇/廖庆阳/潘海洋/柴博/王金成
联系人:郑薇  18680660705

2015年,精准医疗一度被热捧上天,行业趋势如斯,而苦于没有李逵,李鬼纷纷炒上天。2年后的今天,万众瞩目,基因测序同步有了华大和贝瑞和康(ST天仪),喜大普奔,撒花~~

对于华大和贝瑞和康,我们早在3月份就写了一份NIPT的行业深度报告,然而NIPT我们认为这才是行业的一个开始,测序平台的想象空间,已然没有上限。

对于测序行业,我们不敢妄称研究深入,因为知识盲点和我们不了解的前沿太多,也许在世界某个角落,关于基因的黑科技正在悄悄孵育。基因,这个既神秘又与我们息息相关的名词,让我们每次多了解一点点。真理无穷,进一寸有一寸的欢喜。

附NIPT行业深度报告链接:
NIPT双巨头欲登录A股,基因检测花落谁家
http://mp.weixin.qq.com/s/u86Qa670vA3qnxkeJHjanQ

2020年测序行业规模将超过120亿美元,中国地区增速位居全球前列
近年来基因测序行业发展迅速,随着行业逐步成熟,2015年全球基因测序市场规模接近60亿美元,2016年超过了60亿美元,直逼70亿美元,预计2020年全球市场规模超过120亿美元,年复合增长率达到17-19%。
随着经济的不断发展和测序市场规范化,中国测序市场增速明显,中国将进入快速发展期,中国测序市场规模2016年约为54亿元人民币,预计2020年将突破百亿元人民币,年复合增长率约为20-25%,位居全球前列。
测序界苹果ILLUNINA创造13年股价翻300倍神话
Illumina成立于1998年,以测序仪器和配套试剂耗材为核心产品。2006年,Illumina收购了Solexa之后,才正式步入测序领域,由此进入发展黄金期。早期Illumina布局科研市场,6年的收入平均复合增速高达35.6%。2012年开始,公司开始大力布局临床市场,通过一系列并购扩大临床版图。相对临床市场,科研市场微乎其微,但却造就了Illumina的神话,临床市场初步打开,将缔造多个神话,其市场空间难以想象。
中国企业主要集中于中游服务端,少数进军上游制造端
据估算,我国约有1700台NGS测序仪,几乎都是Illumina(约1000台)、Thermo Fisher(约600台)和Pacific Biosciences(约50台)的仪器,其他的仪器约50台。华大基因是目前国内最大的基因测序中心。
上游:国内部分公司逐步布局上游,主要以自主研发和OEM贴牌生产的模式,如华大基因,贝瑞和康、达安基因、博奥生物均采取和外国知名测序仪制造商合作OEM;少量厂家具备自研能力,比如华因康、瀚海基因、华大收购的CG等企业。
中游:截止至2016年7月,国内NGS相关公司达到600余家,不同公司侧重点不同,基本可划分为测序服务综合、基础科研、临床应用、生信分析和个性化健康管理方面。其中涉及临床应用的公司最多,达到156家。由于不掌握成本话语权,服务竞争异常惨烈。
核心逻辑
1.      上游把握话语权:上游垄断行业命脉,导至成本掌控力不在服务企业,因此对于上游的布局将是未来披荆斩棘必要的通路;
2.      目前基因检测临床应用最为广泛的是无创产前基因检测(NIPT),NIPT细分行业的增长将成就第一波龙头企业,如华大、贝瑞、安诺优达等;
3.      基因测序是平台,在下一个应用领域的快速布局,才能保证下一个成长阶段突出重围,受益行业增长。
建议关注:华大基因、ST天仪、迈克生物
风险提示:NIPT降价过快、政策影响、医疗事故等因素


1. 基因测序,正本清源追溯疾病起因
基因(Gene)一词来自于希腊语,意思为“生”。现在指携带遗传信息的DNA(或RNA)序列,基因通过指导蛋白质的合成来表现所携带的遗传信息,从而控制生物个体的性状表现。人类大约有2~2.5万个基因。人类的基因序列中潜藏着海量的信息,种族起源、个体表观特征、疾病谱都与我们的基因息息相关,甚至有研究表明我们的性格、喜好、天赋都与基因密不可分。甚至可以调侃,人生三大哲学课题,即我们是谁,我们从哪里来,我们要到哪里去,我们不需要寻觅和追求答案,答案从我们出生就携带在我们的遗传密码中。
伴随着询证医学的发展,无论是诊断技术还是对疾病认知都发生了巨大的飞跃。由生产企业驱动的全自动产品变革,使得体外诊断在近20年中迅速发展,从早期的血球分析仪,到普及生化检测仪,再到化学发光仪,最终还是要追溯到基因检测(下文中的基因检测主要指DNA检测),检测手段也经历了从细胞-蛋白-核酸的发展历程。曾经活跃于实验室或者科研的概念,在2015年由精准医疗一度把基因检测推上行业浪尖,。广义的基因检测主要包括三大类技术:杂交、扩增和测序,本文重点分析测序行业。

2. 仰望翘楚,基因测序界的苹果Illumina
2.1. Illumina投资界的神话,13年300倍涨幅
Illumina 1998年成立于美国加州,以测序仪器和配套试剂耗材为核心产品,除了制造业之外,还涉足基因检测服务行业。客户群包括研究机构、政府实验室、医院、制药厂、生物技术公司、农业、商业化的分子诊断实验室,针对消费人群的测序服务公司等。2000年Illumina在纳斯达克上市。
早期的Illumina主要在以FISH为基础的芯片领域发展,然而发展并不尽如人意。在Illumina成立之初,是美国基因芯片巨头昂飞(Affymetrix)发展巅峰时期,在2003年是Illumina股价最低点,最低不到1美金。2006年,Illumina收购了Solexa之后,公司的发展发生了巨大的飞跃。而此时芯片巨头昂飞却在逐步没落(2016年1月13亿美金被Thermo收购),测序的巨大前景和想象力带着Illumina的股价一路高飞,最高时可达240美金,目前稳定在170美金左右。
11245.png
公司在成立之初,Illumina主要目标客户群在科研市场,测序仪器和耗材都在快速增长。从2012年开始,测序耗材就成为了最大的收入来源。然而随着在科研市场的市场份额逐步提升,公司发现业务的增长会受制于美国和欧洲的科研经费限制,因此在2013年进行组织架构调整,战略调整为更专注于临床市场,并且进行了一系列的产业并购,朝着临床的目标在稳步前行。随着Illumina的内生加外延一路发展,目前的核心业务线主要包括生命科学、临床诊断和消费检测。

科学事业部:目标客户群主要是生命科学研究领域,包括大学、研究机构、政府实验室、生物科学和制药公司。这些机构使用Illumina产品用于基础科研和转化科研,包括靶向技术、外显子和全基因组测序、基因突变、基因表达、表观遗传学、宏基因组学、法医、器官移植等等领域。专注于公司核心平台技术和包括复杂疾病,农业基因组,微生物和宏基因组等的开发。

生殖和遗传事业部:主要专注于生殖、遗传病和肿瘤。生殖领域包括胚胎移植前基因筛查和诊断(PGS/PGD),无创产前筛查,新生儿和遗传疾病的检查。其中包括Verinata、BlueGnome和cytogenetics portfoli几个重要的子公司,主要关注与生殖健康和疾病导向的遗传健康及肿瘤业务。肿瘤是基因组疾病,用来鉴定肿瘤细胞的基因突变,了解肿瘤进程和设计靶向治疗的方案,患者也可以使用NGS或者芯片技术检测肿瘤易感基因。
消费事业部:以消费者人群为目标客户群,提供有关基因的娱乐信息,包括存储、分析、解读、共享基因和表型信息。其内容包括基因测序,集成、分析、建档、共享基因数据,通过软件和算法,提高数据存储解决方案,构建云数据库,不断修正和分析数据信息,提供整套的基因分析结果,以可读性的报告替代基因检测结果。针对的人群主要是普通消费者,通过app BaseSpace来对接消费业务。随着数据库NextBio的不断升级和壮大,遗传基因和表型的对应关系越来越清晰,所产生的价值也将越来越大,为真正意义的大数据奠定基础。
新兴市场事业部:关注与产品需求研发和支持平台。以新兴市场为主要目标客户,旨在可以快速应对新兴市场的需求和发展,为该市场客户提供解决方案。

1.2. 18年时间,Illumina造就的测序成本超摩尔定律神话
2000年IL在纳斯达克上市,超过16年发展,股价顶点和底部差值最高可达242倍,其发展也是经过一系列变革,修正,不断前行。其发展历程可人为分为三个阶段:
2000-2006年是Illumina的芯片时代,然而同期的芯片巨头昂飞,表现更为耀眼夺目,股价也从2002年最低的16.2美金到2005年的最高59.7一路高歌猛进。意识到芯片的发展局限后,Illumina在2006年收购了Solexa,进入下一个发展黄金期。

2006-2012年是测序产品快速发展阶段。该阶段Illumina快速布局科研市场,6年的收入平均复合增速高达35.6%。2007年Illumina被福布斯评为发展最快的科技公司,Illumina公布了五年内首次盈利的12个月。2009年收入增速减缓主要原因是全球金融危机,导至科研经费波动较大。随着科研市场份额的逐步增大,其增速放缓,因此2012年Illumina开始大力布局临床市场。
11249.png
2012-今天,Illumina持续加大在临床的布局和并购,自2012年开始,公司不断为了未来的业务,持续布局。
11252.png
Illumina处于基因测序的上游制造商,保持较高的毛利率。2006-2015年整体毛利率稳定保持在63%-70%之间。
11257.png
2017年初,Illumina市值约为240亿美金,2016年全年营收24亿美金,其中制造业约为20亿美金,测序仪和试剂耗材依然是Illumina的支柱业务。
11260.png
2009年Illumina就有CLIA认证的实验室提供测序服务,然而多年来制造业依然占收入90%左右的份额,2013年收购了美国NIPT服务巨头Verinata Health,2014年服务收入增速接近70%,2013-2015年服务业务都保持复合45%的平均增速。
11263.png
2006-2015年10年间,Illumina最大的市场在美国和欧洲,约占整体份额的75-85%,并且还保持较高的增速。然而其他新兴市场的成长也是不容小觑,为此2013年Illumina成立了新兴市场事业部,用于快速积极响应新兴市场的变化和需求,来寻找新的增长点。
11266.png
其中亚太区域的表现,由于华大基因而备受关注。2010年初,华大基因购入128台HiSeq 2000,几乎是全球保有量的一半。此笔订单也是历史上Illumina最大的一笔订单,当年Illumina的收入增速就有明显的表现,股价也同样有明显的表现。
11269.png

测序领域受到大众关注,最早起源于人类基因组计划。曾经这是一项多么伟大的人类基因解密项目,从1990年开始实施到2005年结束,多个国家花费巨资,共同完成了人类全基因组测序,共计花费30亿美金,耗时15年。然而2016年初,Illumina已经可以做到1000美金进行全基因组测序,时过一年技,Illumina又发布了新的仪器NovaSeq,宣布全基因组测序已经可以达到100美金。技术的发展和成本降低的速度已经超出想象,显示出科技创新的强大能量。仅仅11年时间,测序行业发生了如此大的变化,摩尔定律再一次被超越。
11272.png
截止到2016年Q1,Illumina全球一共装机约7700台(时间跨度比较久,预计实际使用的大约3000台),其中销售最好的是其核心产品MiSeq系列,均价约为10万美金。而该产品预计已经在中国进行CFDA申请。
11275.png
纵观Illumina的发展历程,1998年成立时候只有7人,2016年已经发展到4600人,从2006年开始布局基因测序产品,10年间股价翻了10倍,归结到底还是优质的产品和不断的创新。Illumina在测序领域处于绝对的龙头,约占70%市场份额对基因测序领域无边界的想象力和预期,市场给与其超高的估值溢价, 2016年Thermo曾出价300亿美金发起收购要约, 2017年初市值约为240亿美金,远超国内医疗器械龙头公司,而测序只属于医疗器械中一个细小的分支。Illumina的成就仅仅建立在科研市场,临床这个更为诱人的市场,才刚刚开始。随着技术的发展和成本的下降,技术已经不是主要的发展瓶颈,而是在临床的易用性,诊断结果的解读,数据的整合与分析,这将是未来打开临床和消费市场的一道关键门槛。然而对于企业和投资,产品和创新依然是其最核心的价值。国内企业多集中与服务领域,对于上游产品的拓展已经初见端倪,产业链的向上延伸是未来对于国民基因具有话语权的重要环节,未来的市场需要现在的布局,我们看好对上游产业有布局和规划的测序企业。

3. 基因测序界繁华热闹,逐浪者前仆后继
分子诊断狭义上是指基于核酸的诊断(NAD,Nucleic Acid-based Diagnosis),即对各种DNA或RNA样本变异的检测以实现对疾病的筛查、诊断和治疗指导。广义上则是指对基因组的变异和蛋白组调控的生物标记物进行检测分析。目前常用的技术平台主要有杂交(包括芯片)、PCR(聚合酶链式杂交)和基因测序。杂交和PCR作为常规检测手段而广泛应用,在中国国产化程度较高,而测序产品,目前还是以科研市场为主,临床市场在成本不断下降的过程中逐步打开。本文围绕测序行业,包括产品及服务,尽量详细客观描述行业和做出预判。

早期的分子诊断,由于没有核酸扩增,主要的检测流程只有简单的核酸提取和粗略的变异检测,即分子杂交。后来PCR技术诞生并真正应用于分子诊断中,使得微量样品检测成为可能。随着变异检测技术的更新迭代,单次数据量产出不断突破,需要强大的生物信息学进行支撑。目前,分子诊断常规流程大体上包括了核酸提取、核酸扩增、变异检测和数据分析等四个大步骤。其过程相对繁琐,对操作人员的专业度要求很高,尤其是基因测序,其流程复杂、专业度要求、以及数据的庞杂更甚。

11279.png
然而基因测序是直接获得核酸序列信息的唯一技术手段,其广阔的潜在应用领域和想象空间,使得测序的平台价值不可估量。目前市面上应用最广的是第二代高通量平行测序方法,第三代单分子测序也在快速的发展当中。
与疾病相关的基因组异常按照涉及的序列大小可分为三类,分别是基因突变、结构变异和染色体异常。我们的基因组绝大部分区域的改变并不会对自身造成影响,这是因为人类基因组存在一定的容错率,降低由于有丝分裂复制错误导至严重的影响。但是在某些特定区域,一旦出现错误,就会引起巨大变化,导至疾病的发生。而分子诊断检测的正是针对这种特定的区域。不同类型的变异、不同区域的异常、不同大小的错误会导至不同疾病的发生,尽管分子诊断表面上看有不同的应用领域,但是实质上就是检测以下这三种变异类型。
11282.png
在分子诊断中,不同的技术由于技术的局限性和特异性,会有不同的分辨率。对于不同的疾病,根据疾病基因组学的研究,会有特定的变异类型,有些疾病只有一种变异类型,而有些疾病则会有多种变异类型,不同的变异类型需要合适的技术进行检测,才能保证检出率。有时还需要多种技术配合,降低假阴性的情况。

11285.png
目前在分子领域,使用最频繁和普及的是PCR产品,测序行业纵然已经有Illumina这样的巨头,但在测序领域的探索属于早期。基因测序由于是直接对基因编码的读取,具有更广的应用延展性,21世纪是生物的世纪,我们认为更多是对基因层面的研究,因此测序的平台价值不可估量。


4. 快速增长的基因检测行业,带动下一代投资风口
4.12016年全球基因检测70亿美金市场,保持15-20%高速增长
近年来基因测序行业发展迅速,随着行业逐步成熟,多家咨询机构的市场规模预测也区域一致。根据BBC Reasearch和 Transparency Market Research的报告显示,2015年全球基因测序市场规模接近60亿美元,2016年超过了60亿美元,直逼70亿美元,预计2020年全球市场规模超过120亿美元,年复合增长率达到17-19%。
11289.png
在基因测序行业中,NGS(Next-Generation Sequencing,指二代测序)领域发展最快。根据Research & Market的预测,2015年NGS全球市场规模为33亿美元,2016年升至40亿美元,2020年预计将达到86亿美元,年复合增长率达到21.3%,占整个基因测序行业市场份额的70-80%,未来仍是主要的市场。
11293.png
4.2. 中国作为新兴国家,测序行业发展速度已与全球接轨
按照地理区域划分,NGS市场可集中划分为北美、欧洲、亚太地区及其它。预计几年内,北美仍将占据全球NGS测序市场的最大份额,约为40%,所占份额变化相差不大,亚太占约20%的市场份额。随着经济的不断发展和测序市场规范化,中国测序市场增速明显,中国将进入快速发展期,有望成为全球NGS市场的大本营之一,2012-2017年预计年复合增长率约为20-25%,位居全球前列。

华大基因是目前国内最大的基因测序中心,约占20-30%的市场份额。2012年、2013年、2014年华大营收7.9亿元、10.5亿元、11.3亿元,年复合增长率约为19.6%,保守估计2015年和2016年华大营收约为13.5亿元和16.2亿元。以华大基因营收为基础,推测中国测序市场规模2016年约为54亿元,预计2020年将突破百亿元。
11296.png
根据估算,我国约有1700台NGS测序仪,几乎都是Illumina(约1000台)、Thermo Fisher(约600台)和Pacific Biosciences(约50台)的仪器,其他的仪器约50台。从地理分布上来看,测序仪基本集中在一线城市,其中北京460台,上海450台,深圳410台。
11299.png

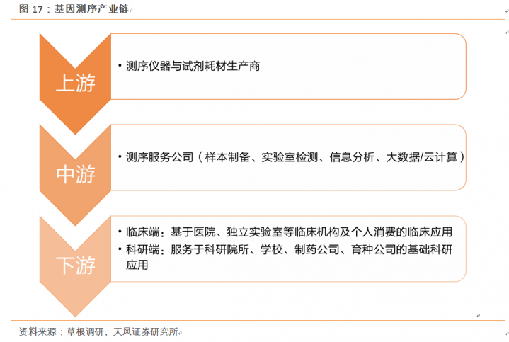
4.3. 国内测序公司上下游产业链,呈现金字塔型
基因测序行业的产业链,上游主要是测序仪器和试剂耗材的生产商,测序仪器是生产商收入的平台,真正创造利润的是与仪器配套的试剂耗材,一家公司的仪器一般只能使用同一家公司指定的试剂耗材。中游则是提供测序服务的公司,这部分公司购买上游的测序仪器,为下游需求端提供服务,从中收入服务费。下游则分为两部分——科研和临床,测序技术首先是应用与科研端,后来逐步利用成熟流程切入临床端,目前的下游市场应用广泛,百花齐放。
11303.png
在上游部分,全世界的市场份额基本集中在外企手上。近几年,国内部分公司积极布局上游,主要以自主研发和OEM贴牌生产的模式,降低上游成本限制,大力提高盈利水平。自主研发的仪器最早上市的是华大基因,作为国内测序服务巨头,早在2012年华大向美国测序仪公司Complete Genomics发出现金收购要约,以每股3.15美元(不计利息)收购该公司所有股权。2014年因为Illumina试剂提价,导至华大利润急速下滑,华大加快研发自产测序仪,于同年发布自主研发测序仪BGISEQ-1000和BGISEQ-100,有望进一步压缩成本。
11307.png
截止至2016年7月,国内NGS相关公司达到600余家,不同公司侧重点不同,基本可划分为测序服务综合、基础科研、临床应用、生信分析和个性化健康管理方面。其中涉及临床应用的公司最多,达到156家。其次是基础科研领域,约为149家。这两个方向也是目前基因测序的主要应用方向。
11310.png
基因检测临床应用主要集中在四个领域,分别是产前筛查和产前诊断(NIPT)、遗传病诊断、肿瘤诊断与治疗、植入前胚胎遗传学诊断(PGD/PGS),第三方检测机构需要通过CFDA和卫计委的批准后才可开展相关工作。
11313.png
目前基因检测临床应用最为广泛的是无创产前基因检测(Non-Invasive Prenatal Testing, NIPT)。
传统的筛查(唐筛)早期主要检查颈项透明带厚度(NT)、绒毛促性腺激素(hCG)和PAPP-A蛋白,检出率约为70%。中期主要检查甲胎蛋白(AFP)、hCG、游离雌三醇(μE3)、血清抑制素A(inhibin-A)等生物标记物,检出率约为60-95%,假阳性率约为5%。如果判断为高风险,则需要通过有创的方法进行检测,但是有创的方法可能会导至胎儿流产。
11316.png
NIPT具有高准确性、高灵敏度、高特异性等特点。也是目前测序领域应用最广泛,最成熟的领域,目前中国渗透率偏低,虽然市场认为其价格下降的速度要快于渗透率提升的速度,整体行业空间天花板已现,但是由于中国庞大的人群数量,以及目前现有的竞争格局,我们认为行业依然具有极高的景气度。华大基因和贝瑞和康是中国境内NIPT市场主要的参与者,合计市场占有率超过70%,我们看好龙头企业在该领域不断提升渗透率的趋势。具体内容请参考我们深度报告《NIPT双巨头欲登A股,基因检测花落谁家》

4.4. 伴随着基础科研发展,测序65年历史是一场惊世骇俗的技术变革
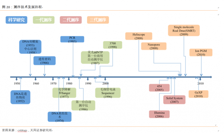
测序技术发展历程的真正开始点是1952年,那一年赫尔希和蔡斯利用同位素标记法,完成了著名的噬菌体侵染细菌的实验,证明DNA是遗传物质。后来基因组学在科学研究领域迅速发展,相关技术逐步成熟,推动基因检测商业化。1987年,Applied Biosciences公司基于Sanger测序原理发布第一台自动测序仪,第一代测序读长长,准确率高,后来成为人类基因组计划的主力机型,而现在也依然是测序的金标准。

尽管第一代测序在准确度的优势明显,但是仍然存在成本高、通量低等缺点,制约其大规模商业应用。经过技术发展和流程优化,以罗氏454、illumina、Life的Solid系统为主的第二代测序技术出现,促使测序成本以超摩尔定律下降,并且大幅提高测序速度,以前完成一个人类基因组的测序需要3年时间,而使用二代测序技术则仅仅需要1周。但是缺点就是读长太短,后续需要通过生物信息学软件进行数据组装。

2008-2010年密集出现的第三代测序技术可谓惊艳全球。第三代测序技术是单分子测序,由于不需要对样本进行扩增等前期准备工作,测序时间大幅缩小,理论准确性将提高,成本进一步下降,相比于第二代测序技术优势明显,但是目前由于准确性低、测序信号易丢失等因素,尚且处于科研阶段。
11320.png

人类基因组计划(human genome project, HGP)是由美国科学家于1985年率先提出,于1990年正式启动的,总预算达30亿美元。

2001年,人类基因组工作草图的发表被认为是人类基因组计划成功的里程碑,平均每个人类基因组测序成本约为1亿美元。后来成本下降趋势基本符合著名的摩尔定律,到了2007年,每个人类基因组测序成本下降至1千万美元。

2005年-2007年间,第二代高通量测序仪开始投放市场,带动测序成本断崖式下降,远超摩尔定律。2015年中旬,Illumina多台新型测序仪(包括Hiseq 4000等)实现量产,带动测序成本进一步大幅下降,千元基因组的时代真正来临。
11323.png

2017年1月10日,在一年一度的JP摩根健康年会上,Illumina公司宣布推出新型测序仪Novaseq,有望将个人基因组费用降至100美元,这将极大促进基因检测技术临床商业化,开拓更大的应用市场空间。短短的65年,基因测序技术的发展突飞猛进,测序技术真正用于临床和服务人类的时代正在大步到来。

4.5. 测序技术相比于其他技术的优势
测序相比于其他技术,最核心的是可以对碱基序列进行直接读取,具有高通量、大数据量的特点,可以对未知的区域进行检测。
11327.png
在目前阶段,由于测序的操作复杂、数据庞杂、测序仪器和试剂成本昂贵。成本和操作等原因,在一些常规DNA检测项目中,优势不是特别明显,但是随着基础科研和临床研究的进步,技术的变革和迭代,成为未来的主流检测手段是大势所趋。

4.6 测序成本占比,未来将随着产业化的发展而发生结构性变化
基因检测大体流程分为获取样本、上机测序实验、下机数据生物信息学分析、报告解读、遗传咨询。通过终端客户样本采集,样本送往实验室进行上机测序,下机后的数据只有ATCG的序列结果。通过成熟的信息分析流程,数据转换为具有分子生物学意义的基因突变或基因组变异的信息。经过专业人员进行报告解读,将基因突变或基因组变异数据进一步提取为具有临床指导意义的报告。最后,遗传咨询师结合基因检测报告和人类遗传学知识,尊重客户需求,选择恰当的对策,帮助客户理解报告内容,并一定程度上提供指导方案。
11330.png
目前基因检测获取的样本一般为血液样本,也有唾液、粪便等生物样本,万变不离其宗,只要能从中提取足够量的DNA就可以进行基因检测。测序实验占据整个检测周期最长的时间,由于仪器和试剂耗材多由Illumina等外企垄断,测序实验的成本大约占总成本的40-50%,未来部分国内企业有望突破上游瓶颈限制,大幅降低这部分成本。报告解读和遗传咨询是在大量的突变和变异中寻找与疾病相关的异常,并且提供临床指导,辅助临床进行决策,未来这两部分的价值还将进一步提升。预判未来检测服务中最重要的环节和最具有商业价值的为数据解读和咨询。
4.6.1. 测序实验(未来逐渐自动化,耗时缩短)
11391.png
测序实验一般指的是在实验室进行操作部分。通过样品处理,提取DNA,质量控制保证DNA的完整性和纯度。目标区域捕获建库是目前临床应用主流的处理方案,在临床应用中,不需要对样品的全基因组进行测序,这其中包括了很多冗余且无临床价值的数据,即使是进行全外显子检测,也仅占全基因组数据的1%左右,因此捕获特定区域进行检测是一种高效且低成本的实验方案。后续通过文库检测后,即可上机测序。

目标区域捕获建库,是将感兴趣的基因组区域定制成特异性探针与基因组DNA进行杂交(固相或液相),将目标基因组区域的DNA片段进行扩增富集后再利用第二代测序技术进行测序。目前主要的三个捕获平台分别来自安捷伦(Agilent),罗氏(Roche/Nimblegen)和Illumina,不同测序机构根据自身需求选择合适的平台,也有部分国内公司自主开发建库流程或外包给第三方服务公司。

目前样本处理和建库都有成熟的试剂盒,仅需少部分人工操作,未来随着自动化程度越来越高,加之测序仪自动化集成度高,测序实验有望实现机器替代人工。

4.6.2信息分析(目前已有成熟流程,成本占比低)
生物信息学是在基因组学基础上发展形成的新兴学科,通过信息学的手段,处理庞大的基因组学数据,将其转化为具有生物学意义的信息。由于基因组数据量大,个人基因组可达3Gb,因此生物信息学需要用到强大的计算集群进行分析操作。
11336.png
对于目前的临床产品而言,信息分析流程已经成熟,通过常规操作即可完成数据分析,无需专业的生物信息人才进行流程开发和优化。已有部分测序仪集成常规的临床检测流程,一键操作,直接出报告,但是这种方式无法做到及时更新流程,开发人员也无法根据需求修改流程。

近几年云计算平台逐步走入人们的视线,云计算平台不仅仅提供云存储功能,对于生物信息领域而言,云计算可以提供强大的计算资源、简单操作界面替代复杂的软件编程、开发流程共享等优势,华大基因主导的bgi online是其中较为成熟的产品。


通过云计算服务平台,测序机构无需购买大型集群硬件设施和聘用专业的软件操作人员,将测序下机结果上传至云平台,在平台上以类Windows的窗口化操作模式,利用云平台的计算资源对样本进行信息分析,最后获得分析结果。

云计算服务平台对于普通的测序机构而言,有如下优势:1.减少计算机群投入成本和维护费用;2.简单化操作;3.可快速获得分析结果。未来云计算有望成为信息分析流程中主要的模式。

4.6.3报告解读和遗传咨询,未来价值将高于测序本身
在信息分析完成之后,通常会得到变异信息的列表,其中大部分变异都是无害的,即多态性。如何在大量的变异信息当中寻找到与疾病相关的突变,这需要有临床医学、基因组学、人类遗传学等复合知识背景人才。在美国,进行报告解读和遗传咨询的人员需要通过美国医学院遗传学会的认证考试,获取资格证书,在专业指南的指导下才可进行相关工作。尽管目前有公司开发相应的软件程序和建立的数据库希望能替代这部分的人工投入,但是更多的只是起到辅助功能,真正进行报告解读和遗传咨询的还是需要专业具有经验的人才才能完成。

在中国,近两年开始重视遗传咨询工作,逐步完善相关制度,规范化解读流程,将这部分工作上升至医学安全的层面。通过开展专业的培训,加大人才培养力度,逐步建立从业人员准入制度,切实提高这部分工作的重要性。

未来报告解读和遗传咨询将成为测序服务中的关键项,随着其他部分的成本持续下降,这部分的成本比例将提高,甚至有望出现第三方报告解读和遗传咨询公司,承包这部分业务,开展相关工作。

4.7测序主流产品历史沿革
从目前测序的成本比例分析,测序实验中的测序仪器和耗材是最主要的成本项,测序服务由于相对门槛降低,上游受制于供应商的成本,下游受制于激烈的价格战,因此在未来想要对成本的把控具有话语权必须逐步布局上游,自主研发测序仪,未来才有大幅提高利润空间的可能。
目前主要的测序上游供应商依然以海外为主,各巨头之间的竞争也异常激烈。在1986年Applied Biosystem公司第一台商用自动测序仪的发布吹响了抢占市场份额的号角。在1986年-2005年间,测序仪市场竞争相对缓和,基本由ABI公司占领市场,整体市场份额也相对较小,并未完全打开。2005年,454 Life Sciences公司推出454 GS 20测序仪;2006年,Illumina收购Solexa;2006年,ABI公司推出Solid测序平台。二代测序仪逐步进入市场,迅速抢占市场份额的同时,也进一步提高需求量,扩大整体市场容量。

随后的十年间,各大巨头争相并购优秀企业,逐步完善测序技术,产品推陈出新,市场规模被迅速扩大,直到2015年产品的推出节奏到达顶峰。在这十年的春秋战国时代,具有优秀技术的公司占据市场,技术相对落后的公司被洗出局。三代测序也这十年间加入了市场竞争,国产测序仪异军突起。未来各家技术将趋于稳定,在不同的应用领域上成为一方霸主,市场集中度有望逐步降低。


第二代测序仪是目前主流的测序仪,基本90%以上的临床检测会用到第二代测序仪。相比于第一代测序仪,尽管第二代测序仪具有成本低、通量高、速度快等优点,但是准确性仍然没有第一代测序仪高,第一代测序仪Sanger法的检测结果被认为是金标准,目前大部分公司用第二代测序仪获得检测结果后,都需要使用第一代测序仪进行验证,因此一二代测序仪会长期并存。而第三代测序仪由于准确性等原因,目前应用领域仅局限于科研领域,临床的应用小试牛刀,未来需要走的路还比较长。


4.8 各主流测序厂家,不同的技术平台各放异彩
4.8.1一代测序金标准,永恒的经典
1987年,ABI公司在Sanger测序原理的基础上发布第一代真正商业化的自动测序仪。经过了多代产品的更新迭代,ABI公司于1996年推出310型全自动遗传分析仪,实现全部操作自动化,包括自动灌胶、自动进样、自动数据收集分析等。伴随着仪器的更新,通量逐渐提高,每日产出数据量逐步扩大。目前最新型遗传分析仪3730和3730XL,3730通量为48个样品,3730XL可达96个样品,3730XL一天可在快速模式下完成3840个样品。


一代测序由于读长长,准确率高而作为行业金标准,然而由于通量的限制,一般用于临床验证,但依然具有存在的价值也会长期存在。

4.8.2二代测序技术随着逐步从科研走向临床,市场空间扩容加速
二代测序仪具有高通量、低成本、数据稳定可靠等优点,成为测序仪领域的主要贡献者。经过了十年左右的发展成熟,逐渐形成以Illumina公司为领头羊,以Thermo Fisher和Roche为主要玩家的市场格局,由于测序仪技术壁垒极高,市场极度集中,这三家公司合计市场份额超过了95%,其中Illumina公司产品独占鳌头,行业一致认为Illumina占据了全球70-80%的市场份额。目前二代测序以科研市场为主,Illumina70%收入来源于科研服务,而30%来源于临床。相对临床市场,科研市场空间要小很多,因此随着厂家产品不断升级为更适合临床的产品,其应用市场将进一步打开,开启测序市场更大的空间。


4.8.2.1测序仪的全球龙头Illumina,技术的飞跃望其项背
Illumina产品多种多样,具有不同的应用特点,适应不同需求的使用机构。在二代测序仪中,Illumina的产品带动测序成本的下降,Hiseq X Ten率先将人类基因组测序成本下降至1000美元以下,而最新发布的NovaSeq有望进一步将人类基因组测序成本下降至100美元。在近十年来的测序市场发展中,增速之所以在IVD的各个行业中排名靠前,科研机构和第三方测序服务中心是主要的推动力,这两类机构对于测序成本较为敏感,因此在各大测序平台中,Illumina的产品也容易受到青睐。




4.8.2.2Thermo Fisher,收购测序巨头试水基因检测
2013年,Thermo Fisher宣布以136亿美元的高价收购Life Technologies,成功切入测序仪领域,成为当时轰动一时的大新闻。当时的Life拥有Solid测序平台、Ion PGM和Ion Proton,2012年销售额达38亿美元。Ion Torrent系列产品尽管数据产出低,但是具有测序时间短的特点,适用于需要快速检测但数据量要求低的用户。近年来部分医院倾向于独立建设基因检测实验室,医院的需求是快速检测,无需产出大数据量,Ion Torrent系列可以满足这类型机构的需求。2015年,Thermo Fisher推出Ion S5和S5 xl,数据和读长相比于Proton进一步提升,并且结合了分析软件于机器中,下机数据直接进入信息分析流程,分析时间可短至1小时完成,极大的简化了操作人员的专业性操作。






4.8.2.3 诊断界巨头罗氏,以退为进布局二代后测序产品
Roche 454前身是454 Life Sciences公司,于2007年被Roche收购,同年推出454 GS FLX。尽管454 GS FLX每次运行最大输出仅为450Mb,但是其他公司产品也仍处在发展当中,与Illumina、ABI站在同一起跑线。在随后的几年内,Illumina和ABI(2008年合并为Life Technologies)产品推陈出新,最大输出上不断突破,然而Roche的测序仪发展进程缓慢。2011年推出的454 GS FLX+每次运行最大输出仅为700Mb,而同年Illumina推出的小输出测序仪也能达到15Gb。技术上无法满足需求,Roche产品迅速被市场淘汰,2013年,Roche宣布关闭454测序业务,454传奇在此终结,然而罗氏并未停止在测序领域的布局,通过一系列并购和投资,目前罗氏已经在三代测序产品持续布局,成为全球最大分子诊断公司。


4.8.3 三代测序,未来测序产业的重要一员
三代测序最大的特点就是进行单分子测序,测序过程无需进行PCR扩增,时间将进一步缩短,也不会引入PCR扩增导至的突变,理论上准确度将高于二代测序。目前世界上主要的三代测序平台分别为Pacific BioSciences的SMRT、Oxford Nanopore Technologies纳米孔单分子测序技术和Helicos Biosciences。Helicos Biosciences公司最早发布单分子测序仪,后来因金融危机资金链断裂,于2012年申请破产保护。目前国内的瀚海基因使用的技术来源于Helicos Biosciences公司的技术,并且进行了大量优化,2016年已经完成三代测序仪GenoCare工程样机研发,2017年开始接收外部样本进行测试,预计2017年中会发布第一台国产三代测序仪,将会是是国产技术里程碑事件。
Pacbio和Nanopore分别于2011年和2012年推出首款产品,由于准确性等原因目前尚未大范围推广,Pacbio的仪器也主要应用于科研领域。相比于二代测序,三代测序涉及到材料学、光学、生物学等多领域的技术进步,要说二代测序是现有科技拼凑起来的大型仪器,三代测序则是前沿技术组装起来的小型玩具,三代测序仪的成功是需要各领域的前沿技术引领。

目前国内也陆续有三代测序的创业公司,越来越多的人进入测序上游领域,而2014-2016年测序服务行业快速发展,一夜百家,都是对于测序行业前景的憧憬。然而测序服务对于设备和耗材的依赖较为严重,布局上游将是降低成本,提升竞争力,同时积累数据的最佳方式,测序设备和耗材的门槛极高,然而依然有可以突破的可能。随着国家对于产业的支持和国产品牌的努力,在3-5年内我们一定可以看到国产测序产品的崛起。测序行业3-5年后的产业趋势必然是如今的化学发光,提前在风口布局,静待良机,测序行业进口独霸中国的局面也会面临民族力量的挑战。

感谢实习生李扬为本报告做出的贡献
声明:
1、凡本网注明“来源:小桔灯网”的所有作品,均为本网合法拥有版权或有权使用的作品,转载需联系授权。
2、凡本网注明“来源:XXX(非小桔灯网)”的作品,均转载自其它媒体,转载目的在于传递更多信息,并不代表本网赞同其观点和对其真实性负责。其版权归原作者所有,如有侵权请联系删除。
3、所有再转载者需自行获得原作者授权并注明来源。

最新评论

关闭

官方推荐 上一条 /3 下一条

客服中心 搜索 洽谈合作
返回顶部