立即注册找回密码

QQ登录

只需一步,快速开始

微信登录

微信扫一扫,快速登录

搜索
小桔灯网 门户 资讯中心 市场观察 查看内容

深度分析IVD蓝海领域:分级诊疗需求井喷,POCT何者为王(一)

2017-6-23 00:00| 编辑: 小桔灯网| 查看: 2338| 评论: 0|来源: 华大共赢 作者: 投资部-廉正鑫

摘要: POCT定义POCT是体外诊断器械(IVD)的一个细分行业,凭借便捷、快速的优势,实现在患者身边快速取得诊断结果。中国的POCT市场现在还是尚未被满足需求的巨大蓝海市场,国内企业的进口替代才刚刚开始。POCT:Point of ...

POCT定义

POCT是体外诊断器械(IVD)的一个细分行业,凭借便捷、快速的优势,实现在患者身边快速取得诊断结果。中国的POCT市场现在还是尚未被满足需求的巨大蓝海市场,国内企业的进口替代才刚刚开始。


POCT:Point of Care Testing,床旁诊断设备。急诊,快速,操作流程简便,适用于急性病诊断如心衰,心肌疾病的判断,以及慢性病症的管理。


POCT产品的应用极为广泛。IVD所有的诊断项目及设备等产品线均可POCT化。


POCT产品的使用体验提升机遇


POCT市场现状

·需求增加:患者、医生,院内、院外,对快诊产品都有很大需求。


家庭市场需求上扬:我国糖尿病、高血压等慢性病患者市场基数巨大,带来的家庭日常检测需求不断增长,同时保健意识和支付水平逐步提升, POCT 产品的渗透率和使用频率的增长空间可观。


专业市场需求变化:由纯粹治疗向预防保健治疗康复一体化的转变,医院工作范围由院内向院外的转变,均会导至患者对医疗服务需求发生变化。包括院前急救、院内快速诊断、自然灾害抢救,以及刑侦缉毒等领域都需要通POCT 获取即时、可靠的检验参数。


·政策支持:医改推进加大常规检测的家庭化和基层化


2015年9月,国务院办公厅印发《关于推进分级诊疗制度建设的指导意见》,力图实现常规检测的家庭化和基层化。系列医改推进,使得基层卫生投入加大,农村三级卫生服务网络和城市社区卫生服务体系建设对快速便捷、简单易用的检验需求不断增长,这将有利于POCT产品市场的细分和扩展。


POCT国内产品市场风险与机会

·技术落后:技术大多处于初级阶段,落后进口产品较远,没有原料优势


国内POCT起步较晚,以免疫层析技术、胶体金技术、荧光检测技术为主,技术基本处于第一、二代这个阶段。早期以检测血糖含量的血糖仪为主要产品,此后逐步出现检测心脏功能的免疫定量分析仪、检测酸碱平衡的血气分析仪等产品。相对欧美发达国家来说,技术落后至少一个等级。大部分厂家未能掌握抗原抗体的原料提取技术,原料基本靠外购。


·市场激烈:市场虽处成长期,但竞争激烈,主要由外企控制绝大多数市场


POCT与传统产品相辅相成:与传统产品相比,POCT检测的大部分项目都是从传统检测方法简化改进而来,因此不可避免存在一定的竞争。随着临床医生对POCT优势的认识逐步深入,一方面日常检测仍然会放在传统的中心实验室进行,而急救、危重病、其他需要快速诊治的项目会放在床边快速检测来完成,并且随着时间的推进这一比例还会不断上升。但总体来说,由于各自的优势,传统检测方法和快速检测方法会长期并存,中心实验室检测方法和床边检测会长期并存。


POCT全球市场概览


POCT方法学概览-反应体系分类

·POCT方法学的归纳总结:


·POCT方法学概览-仪器系统分类:


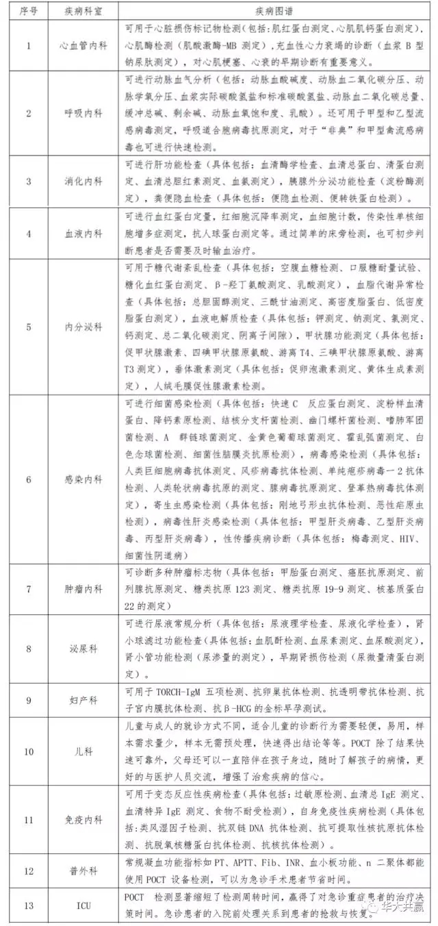
·POCT检测疾病图谱分类:

To be continued...

声明:
1、凡本网注明“来源:小桔灯网”的所有作品,均为本网合法拥有版权或有权使用的作品,转载需联系授权。
2、凡本网注明“来源:XXX(非小桔灯网)”的作品,均转载自其它媒体,转载目的在于传递更多信息,并不代表本网赞同其观点和对其真实性负责。其版权归原作者所有,如有侵权请联系删除。
3、所有再转载者需自行获得原作者授权并注明来源。

最新评论

关闭

官方推荐 上一条 /3 下一条

客服中心 搜索 洽谈合作
返回顶部