立即注册找回密码

QQ登录

只需一步,快速开始

微信登录

微信扫一扫,快速登录

搜索
小桔灯网 门户 资讯中心 营销杂谈 查看内容

610个进口药品的国内总代被公示(附名单)

2017-5-29 02:51| 编辑: 小桔灯网| 查看: 3286| 评论: 0|来源: 赛柏蓝 作者:郁米

摘要: 日前,安徽省食药监局发布《境外药品国内总代理(全国仅限1家国内总代理)企业公示(第001号)》。91个药商,掌控610个进口药品,视为“第一票”。安徽食药监局表示,根据国家版“两票制”规定,境外药品国内总代理 ...


日前,安徽省食药监局发布《境外药品国内总代理(全国仅限1家国内总代理)企业公示(第001号)》。

91个药商,掌控610个进口药品,视为“第一票”。

安徽食药监局表示,根据国家版“两票制”规定,境外药品国内总代理(全国仅限1家国内总代理)可视同生产企业。将在安徽省食品药品监管局网站上公告的前七期境外药品国内总代理和最新审核的境外药品国内总代理企业一并公示,公示期5个工作日(2017年5月24日至2017年6月1日),请社会各界予以监督。 以体现公平、公正、合法和诚实守信原则。

据统计,此次公示的进口产品(含不同规格)共计610个,分属于91个国内企业。其中,国控、华润这些行业巨头,掌控进口产品的数量相对较多。随着安徽进一步公布这些信息,全国3978(总局数据)个进口产品的国内总代,或将一一浮出水面。

进口药大卖,月进口18亿美金

我国药品进口的数量一直在增加。

由于我国医药设备的生产和新技术应用与国际高端水平存在一定差距,因此国内高端技术药品市场供需不足,严重依赖进口。据前瞻数据库数据显示,2017年1-4月我国医药品进口金额累计78.16亿美元,进口金额累计同比增长25.2%,其中4月当月进口金额为18.8亿美元。

巨额的进口产品数量中,不仅有制剂药品、还包括临床试剂等产品。就当前实际情况来说,级别越高的医院,对进口药品有着不同程度的“偏爱”。造成此局面,不能简单归结于“媚洋”的情结,事实上还是要归结于产品的质量,这一恒定的法则。

一致性评价刻不容缓,国内药企分大蛋糕。

这从公立医院采购时,设定不同质量层次标准,可以看清这一事实。当然,如此这般的出发点,还是出于维护患者健康的宗旨。

进口药品金额的日趋增长,无论是出于哪方面的考量,国家加紧一致性评价的进程,也就变得刻不容缓。一旦完成,进口药品的金额将转接给国内企业,这肯定是个美事。不过,在此过程中,进口产品的大卖,还将会继续,就像以下的产品和其国内总代。

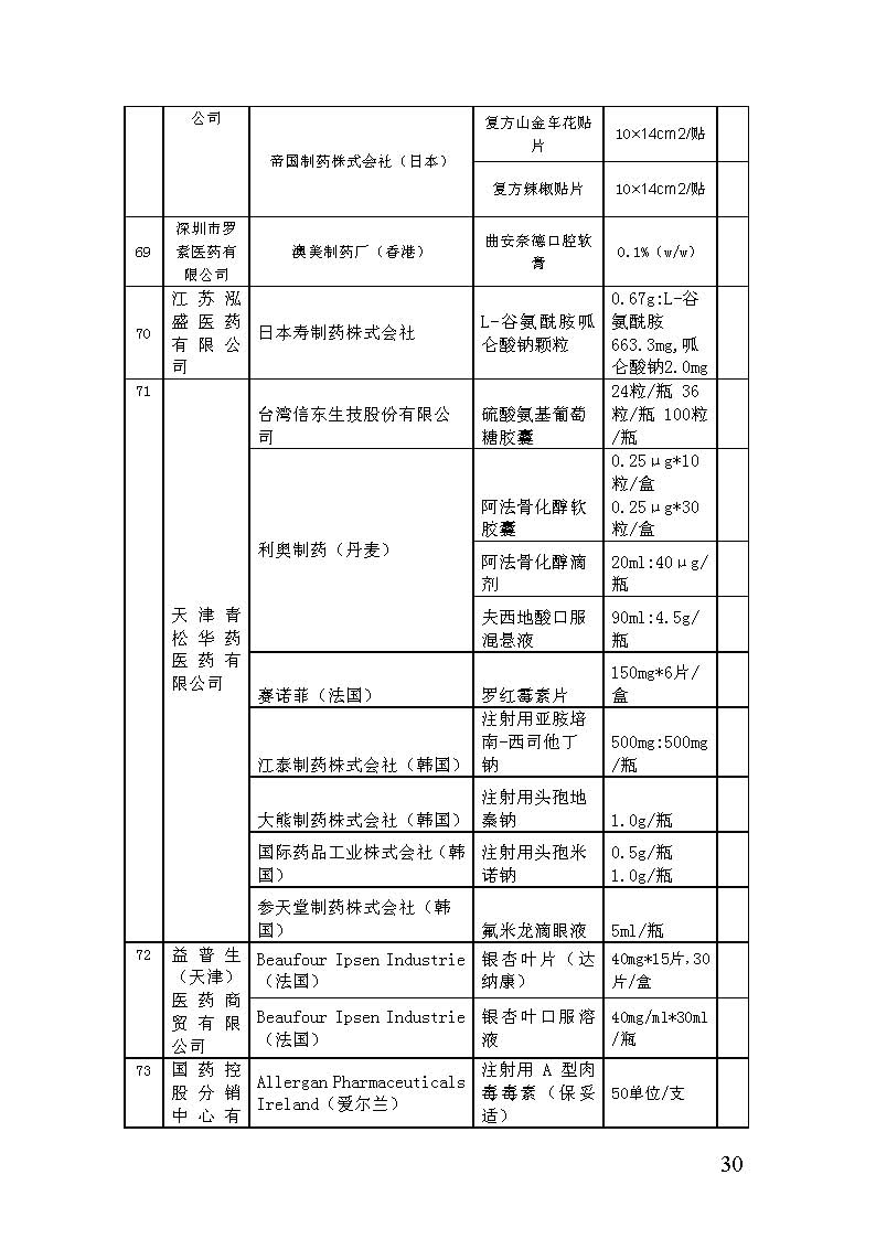
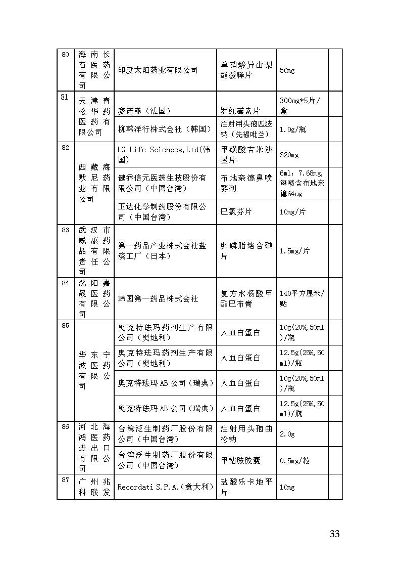
附境外药品国内总代理(全国仅限1家国内总代理)企业名称:

声明:
1、凡本网注明“来源:小桔灯网”的所有作品,均为本网合法拥有版权或有权使用的作品,转载需联系授权。
2、凡本网注明“来源:XXX(非小桔灯网)”的作品,均转载自其它媒体,转载目的在于传递更多信息,并不代表本网赞同其观点和对其真实性负责。其版权归原作者所有,如有侵权请联系删除。
3、所有再转载者需自行获得原作者授权并注明来源。

最新评论

关闭

官方推荐 上一条 /3 下一条

客服中心 搜索 洽谈合作
返回顶部